EasyManua.ls Logo

NEC EXPRESS5800 R320A-E4 - Page 12

NEC EXPRESS5800 R320A-E4
22 pages
Print Icon
To Next Page IconTo Next Page
To Next Page IconTo Next Page
To Previous Page IconTo Previous Page
To Previous Page IconTo Previous Page
Loading...
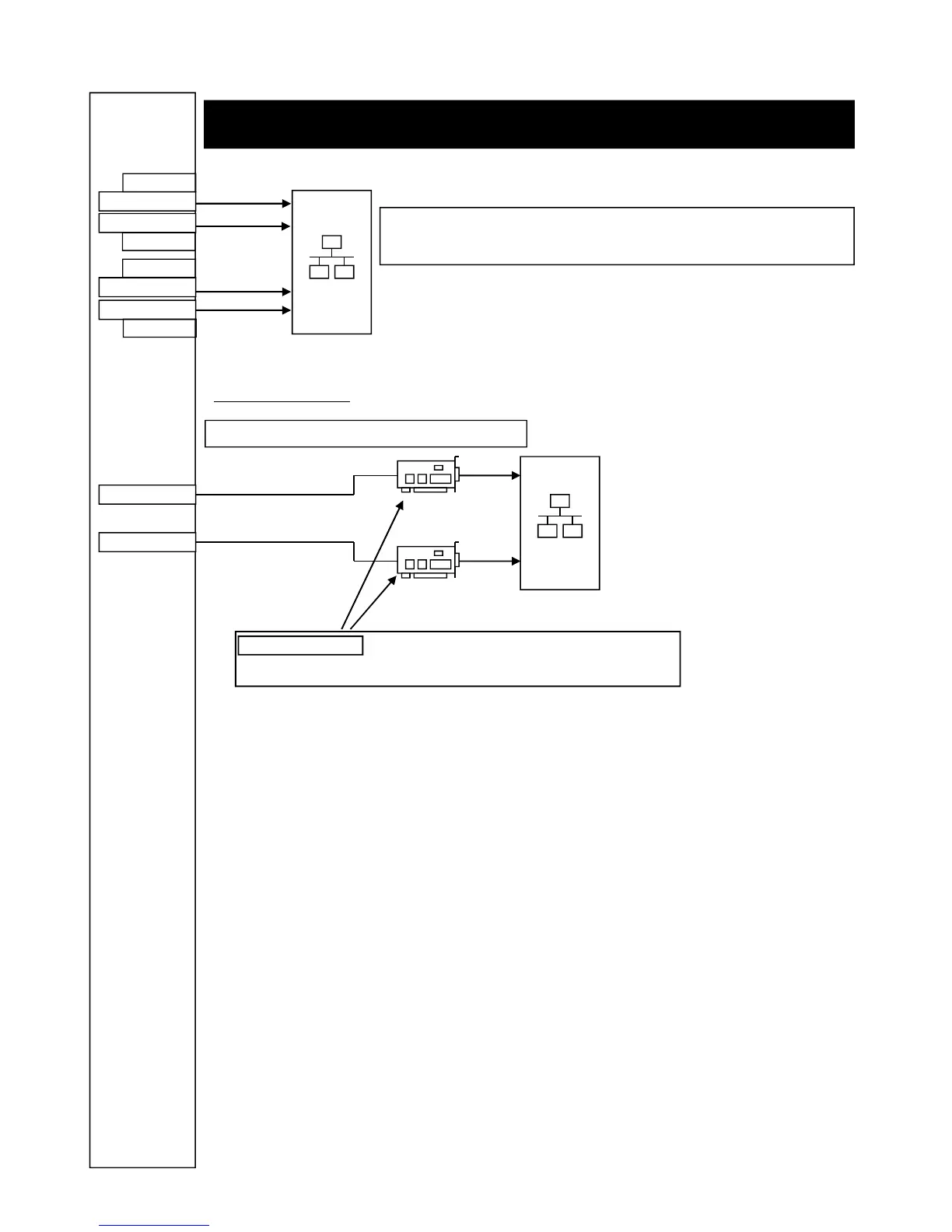
Express5800/R320a-E4, R320b-M4(Windows2008 R2 model)
12
N8804-009 2-channel 1000BASE-T controller set
LAN
Network
Be sure to connect four physical LAN interfaces to the network HUB.
Each of two pairs of 1000BASE-T on the CPU/IO module is redundant configuration.
PCI-Ex slot
PCI-Ex slot
CPU/IO module#0
CPU/IO module#1
Network
Optional LAN cards
2x Standard LAN ports per CPU/IO module.
A set of two cards
on the same PCI slot# of each CPU/IO module
CPU/IO module#0
Onboard
CPU/IO module#1
Onboard
LAN port #1
LAN port #2
LAN port #2
LAN port #1
1000BASE-T
1000BASE-T
1000BASE-T
1000BASE-T
[Note for optional LAN cards]
N8804-007 is not supported on R320b-M4/R320a-E4 Windows Server 2008 R2 model.

Related product manuals