EasyManua.ls Logo

Nieco MPB94 - Flex Side Wiring

Nieco MPB94
44 pages
Print Icon
To Next Page IconTo Next Page
To Next Page IconTo Next Page
To Previous Page IconTo Previous Page
To Previous Page IconTo Previous Page
Loading...
39
Nieco Corporation - Model MPB94
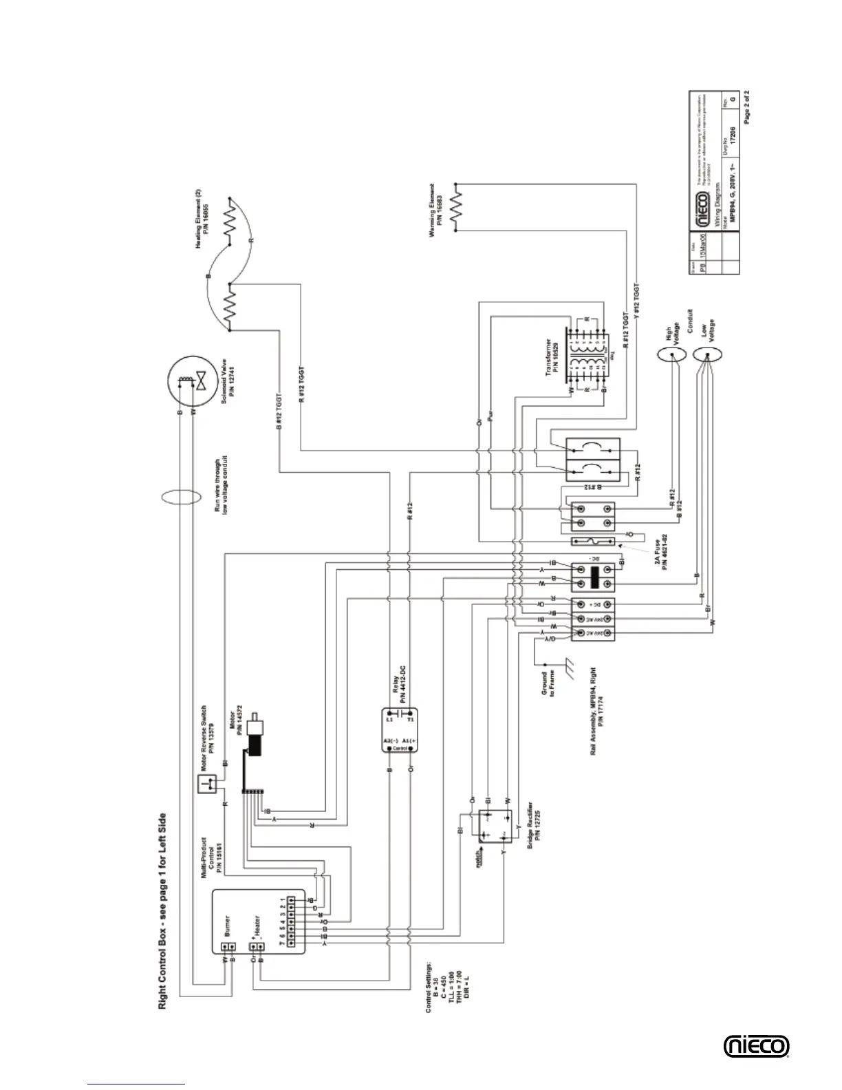
H. WIRING DIAGRAM - Flex Side

Other manuals for Nieco MPB94

Related product manuals