EasyManua.ls Logo

Nissan 2006 Maxima ENGINE - Page 8

Nissan 2006 Maxima ENGINE
26 pages
Print Icon
To Next Page IconTo Next Page
To Next Page IconTo Next Page
To Previous Page IconTo Previous Page
To Previous Page IconTo Previous Page
Loading...
CO-8
Revision: October 2006
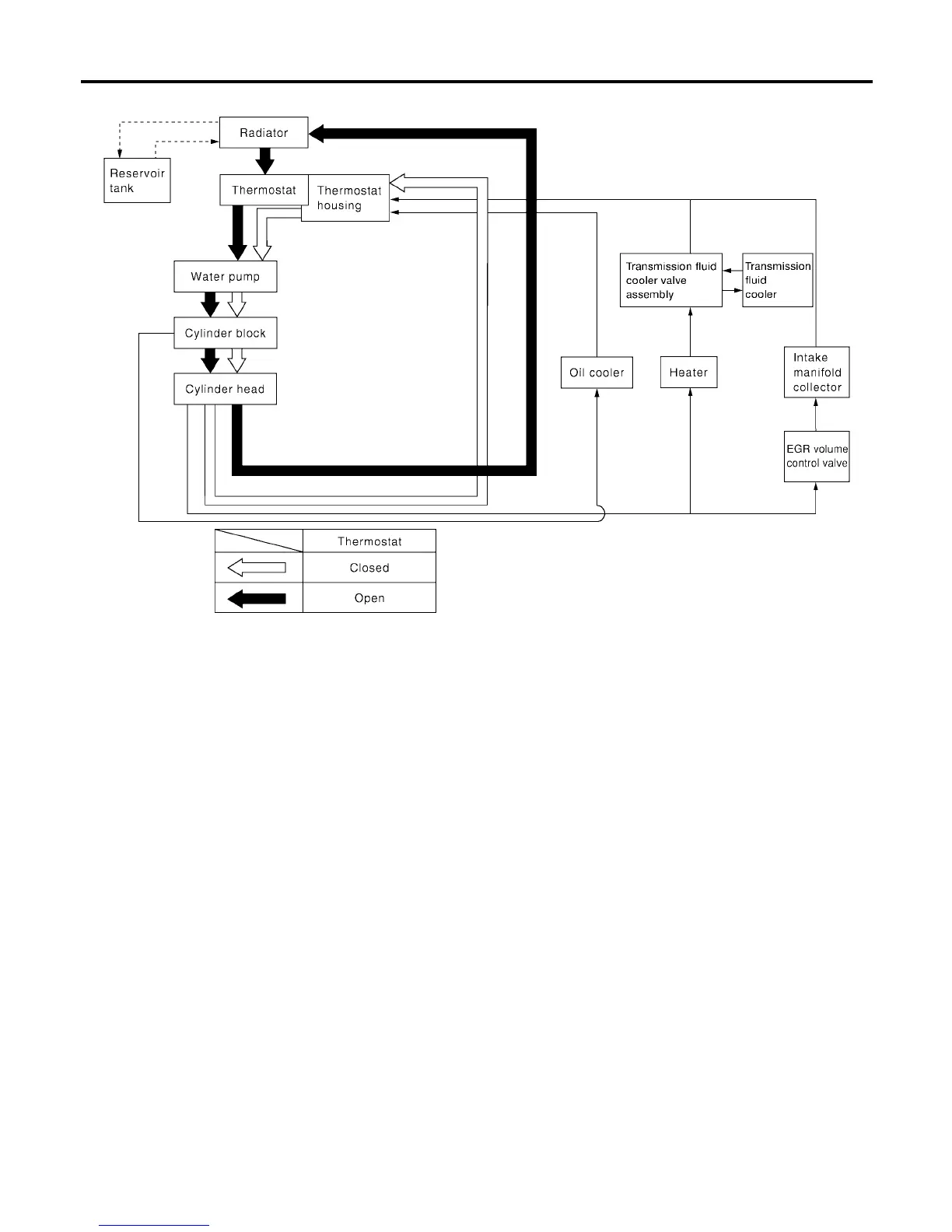
COOLING SYSTEM
2006 Maxima
System Drawing
EBS00RD7
WBIA0562E

Related product manuals