EasyManua.ls Logo

Nokia 300 - FM Receiver Troubleshooting

Nokia 300
144 pages
To Next Page IconTo Next Page
To Next Page IconTo Next Page
To Previous Page IconTo Previous Page
To Previous Page IconTo Previous Page
Loading...
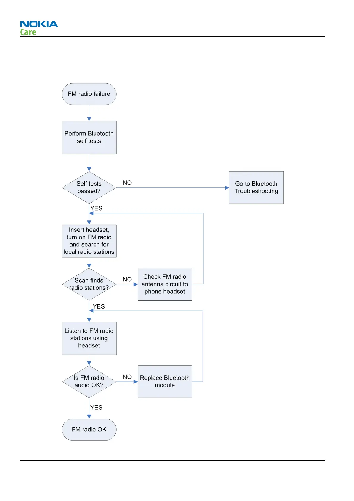
FM Receiver Troubleshooting
Troubleshooting flow
RM-781
Other peripherals (ie. CWS)
Page 6 – 10 COMPANY CONFIDENTIAL Issue 1
Copyright © 2011 Nokia. All rights reserved.

Table of Contents

Other manuals for Nokia 300

Related product manuals