EasyManua.ls Logo

Nokia 300 - Proximity Sensor Troubleshooting

Nokia 300
144 pages
To Next Page IconTo Next Page
To Next Page IconTo Next Page
To Previous Page IconTo Previous Page
To Previous Page IconTo Previous Page
Loading...
Touch window with touch controller
Proximity sensor
It enables finger as well as stylus touch, and it provides tactile feedback. The tactile feedback is implemented
by using the same vibra that is used for alerting. The touch controller includes drivers and the control logic
to measure touch pressure.
It sends out a beam of IR light, and then computes the distance to any nearby objects from the characteristics
of the returned (reflected) signal. There is a booth between the sensor and the touch window, which isolates
the IR transmitter from the IR receiver by preventing the reflection from the touch window surface.
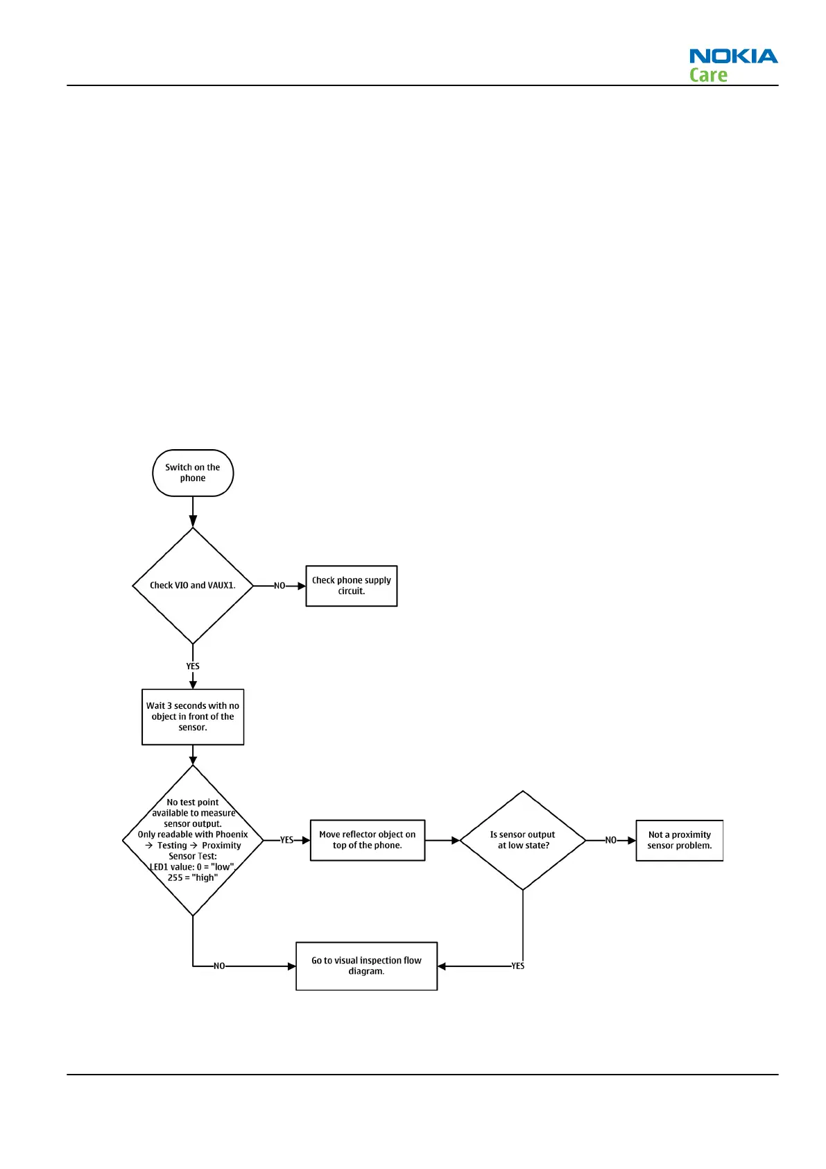
Proximity sensor troubleshooting
Context
Proximity sensor troubleshooting is broken down into two parts. The main purpose of the automatic check
is to identify the fault automatically without any manual checks. If the automatic flow does not provide
enough information, a manual check can be done to narrow down the cause of the fault.
Troubleshooting flow
Figure 2 Proximity sensor troubleshooting - part 1
RM-781
BB Troubleshooting and Manual Tuning Guide
Issue 1 COMPANY CONFIDENTIAL Page 3 – 25
Copyright © 2011 Nokia. All rights reserved.

Table of Contents

Other manuals for Nokia 300

Related product manuals