EasyManua.ls Logo

Nokia 300 - Messaging Services; Send Text and Audio Messages

Nokia 300
144 pages
To Next Page IconTo Next Page
To Next Page IconTo Next Page
To Previous Page IconTo Previous Page
To Previous Page IconTo Previous Page
Loading...
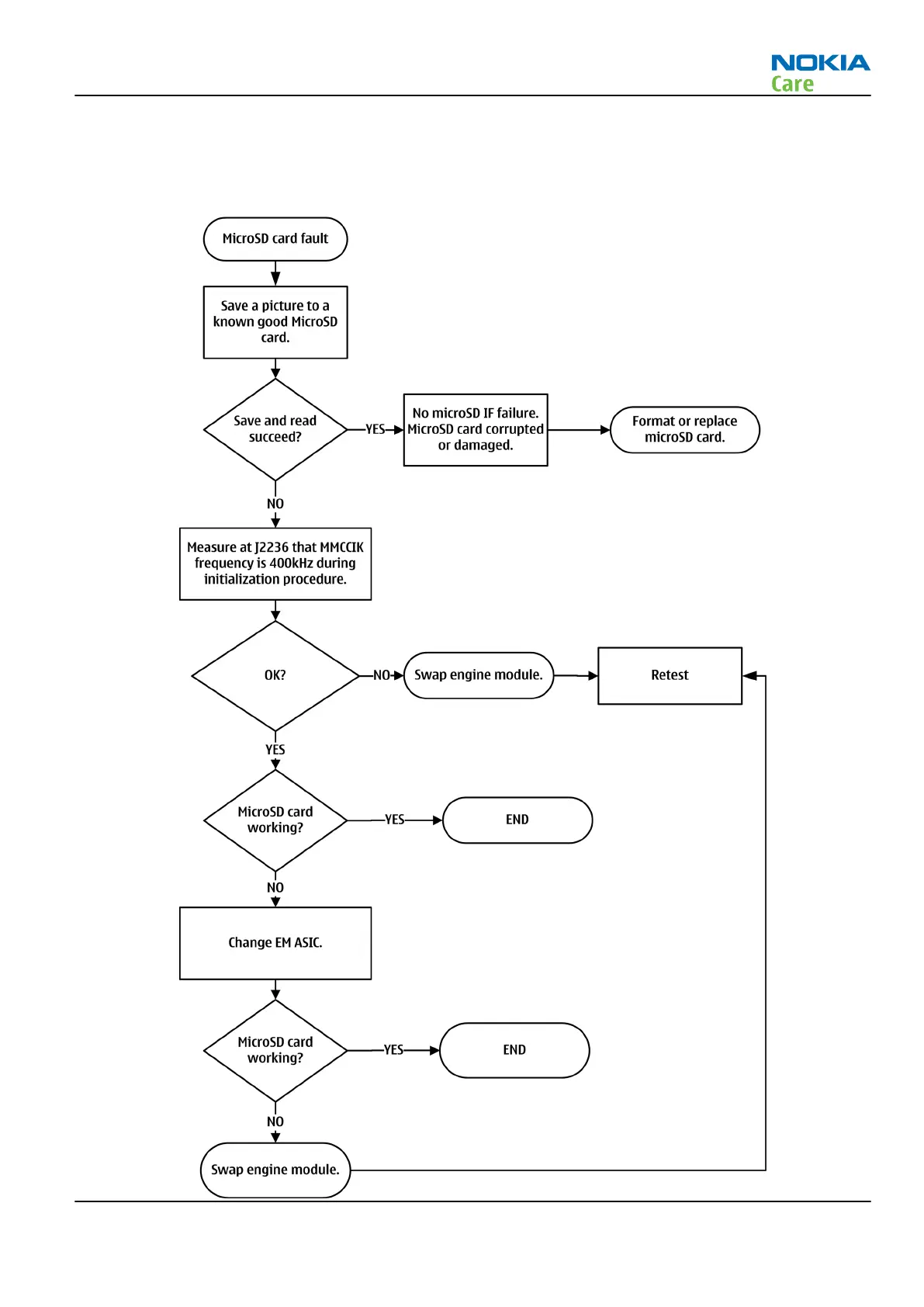
MicroSD card troubleshooting
Troubleshooting flow
RM-781
BB Troubleshooting and Manual Tuning Guide
Issue 1 COMPANY CONFIDENTIAL Page 3 – 19
Copyright © 2011 Nokia. All rights reserved.

Table of Contents

Other manuals for Nokia 300

Related product manuals