EasyManua.ls Logo

Norcold 2118SS - Control de Monitorización de la Temperatura (CMT): Luz Roja Destellante

Norcold 2118SS
102 pages
Print Icon
To Next Page IconTo Next Page
To Next Page IconTo Next Page
To Previous Page IconTo Previous Page
To Previous Page IconTo Previous Page
Loading...
88
www.norcold.com
Serie 2118, 2118IM, 2118IMD
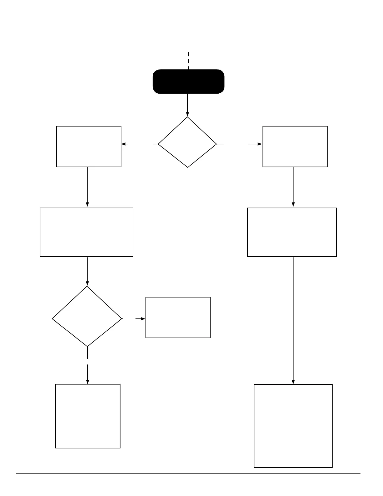
Control de monitorización de la temperatura (CMT): luz roja destellante
Verique que el voltaje
de entrada al terminal
“+12V” del CMT esté entre
10.5 y 15.4 V CC.
Una vez que el voltaje
de entrada supere los
10.0 V CC, el monitor
de alta temperatura se
recuperará automáticamente
y desaparecerá el código
de falla oP LI.
RÁPIDA
Se enciende/apaga 2
a 3 veces por segundo.
El CMT detectó que el voltaje
de entrada es menor que 9.5 V CC.
El CMT detectó un circuito abierto
en el circuito del termopar.
LENTA
Se enciende/apaga 1
vez por segundo.
¿Está enchufado el
termopar al conector T/C
del CMT?
Cambie el termopar.
¿La luz
roja destella
de manera RÁPIDA
o LENTA?
RÁPIDA LENTA
A
De la página anterior
No
Enchufe el termopar.
Una vez enchufado,
el CMT se recuperará
automáticamente y
desaparecerá el código
de falla oP LI.
Códigos de falla (cont.)

Table of Contents

Other manuals for Norcold 2118SS

Related product manuals