EasyManua.ls Logo

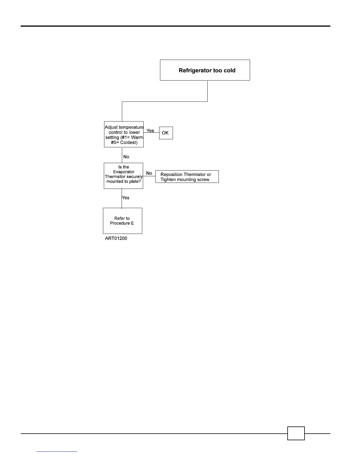
Norcold DC440 - Trouble Shooting - Procedure G; Refrigerator Too Cold Diagnosis

Norcold DC440
16 pages
Print Icon
To Next Page IconTo Next Page
To Next Page IconTo Next Page
To Previous Page IconTo Previous Page
To Previous Page IconTo Previous Page
Loading...
9
Trouble Shooting - Procedure G

Related product manuals