EasyManua.ls Logo

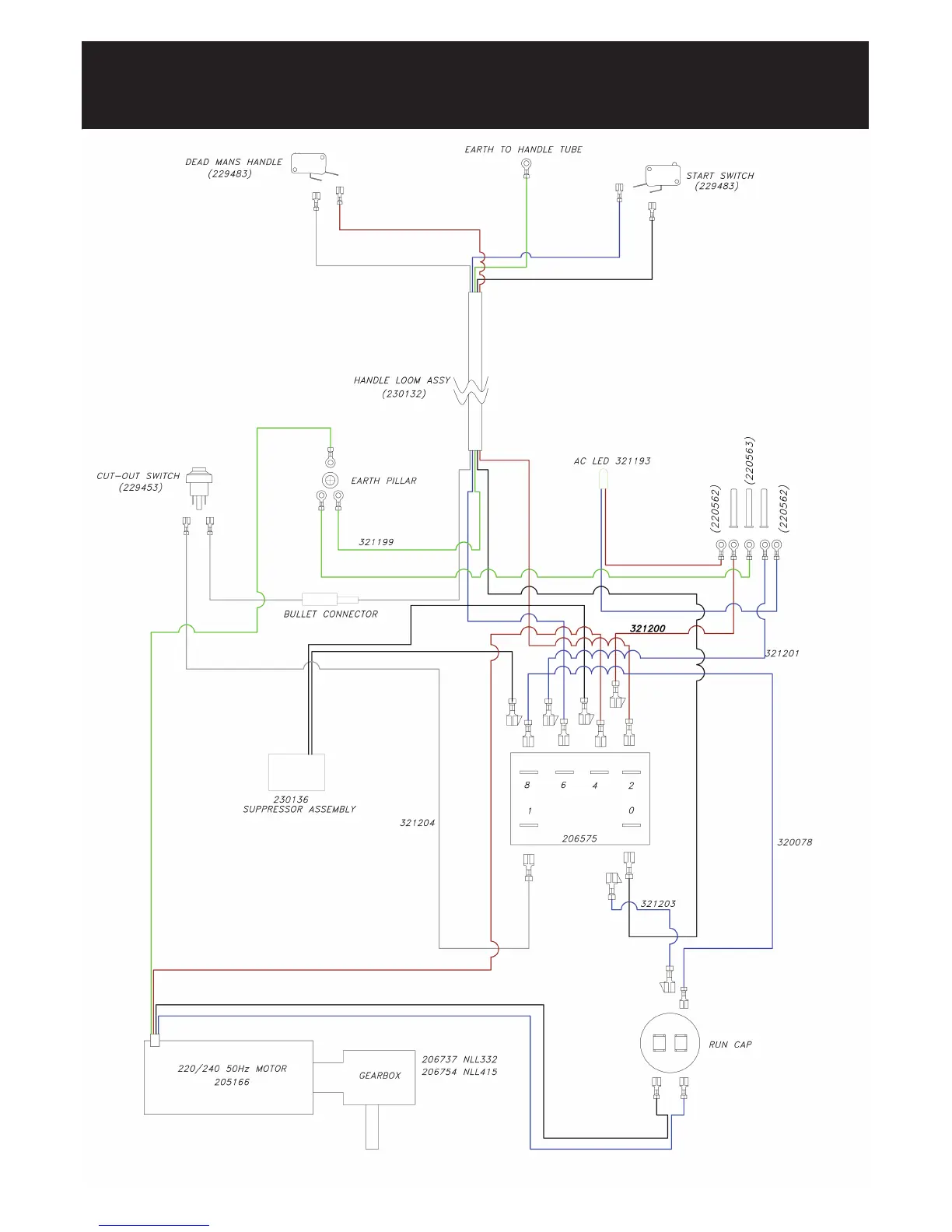
Numatic NLL 332 - Technical Schematics; Electrical Schematic Diagram

Numatic NLL 332
16 pages
Print Icon
To Next Page IconTo Next Page
To Next Page IconTo Next Page
To Previous Page IconTo Previous Page
To Previous Page IconTo Previous Page
Loading...
233982 Page 13 of 16 (A03) 10/11
NLL 332 / NLL 415 (Floor Machine)
WD - 0341 (A08) 03.06.10

Related product manuals