EasyManua.ls Logo

Omron E5EZ-PRR Series - Typical Example 2: PID with Auto-Tuning

Omron E5EZ-PRR Series
22 pages
Print Icon
To Next Page IconTo Next Page
To Next Page IconTo Next Page
To Previous Page IconTo Previous Page
To Previous Page IconTo Previous Page
Loading...
Digital Position-Proportional Controllers E5EZ-PRR 37
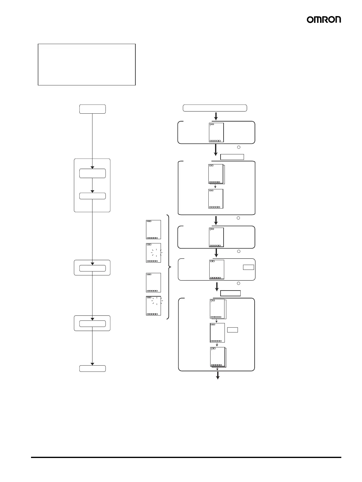
Typical Example 2
M
at
off
25
c
150
25
c
150
al-1
c
30
r-5
run
M
M
M
25
100
at
off
25
100
at
on
25
c
0
in-t
9
M
alt1
2
Setup steps
Initial setting level
Adjustment level
Operation level
Connect the
power supply
Set the input
specifications
Set the alarm type
Execute AT
While
executing AT
While
executing AT
After AT
(Auto-tuning)
Set the alarm value
Begin operations
PV/SP
After
executing AT
After AT
Start
p
ro
g
ram execution
Connect the power supply
Operation level
Initial setting level
Operation level
Adjustment level
Operation level
Check the
alarm type
Alarm
value 1 30
While running
While stopped
stop
150
9
Input type
Alarm1
2
Ty pe
Control stops
L
Control starts
L
L
Execute AT:
Cancel AT:
l.ini
l.ini
Process value/
set value/
percentage of
valve opening
run
ON
OFF
l. adj
l. adj
l. adj
100. .0
100. .0
100. .0
100. .0
100. .0
Input type :
9T thermocouple -200˚C to 400˚C
Control method
: PID control
Execute AT (auto-tuning) to calculate the PID constant
Alarm 1 type : Upper limit of 2
Set value : 150˚
C
Process value/ set
value/ percentage
of valve opening
Press the key for
at least 3 seconds
Press the key for
at least 1 second
Press the key for
less than 1 second
L
Press the key for
less than 1 second
Press the DU
key, select input
type
Press the
DU
key, designate the
set value as
150
˚
C
Process value/
set value/
percentage
of valve
Confirm the
set value as
150˚
C
Confirm that
controls are
operating
Press the DU
key, and set the
alarm value as
30˚
C

Related product manuals