EasyManua.ls Logo

Omron R88D-KN02H-ECT-R - Page 181

Omron R88D-KN02H-ECT-R
484 pages
Print Icon
To Next Page IconTo Next Page
To Next Page IconTo Next Page
To Previous Page IconTo Previous Page
To Previous Page IconTo Previous Page
Loading...
4-8
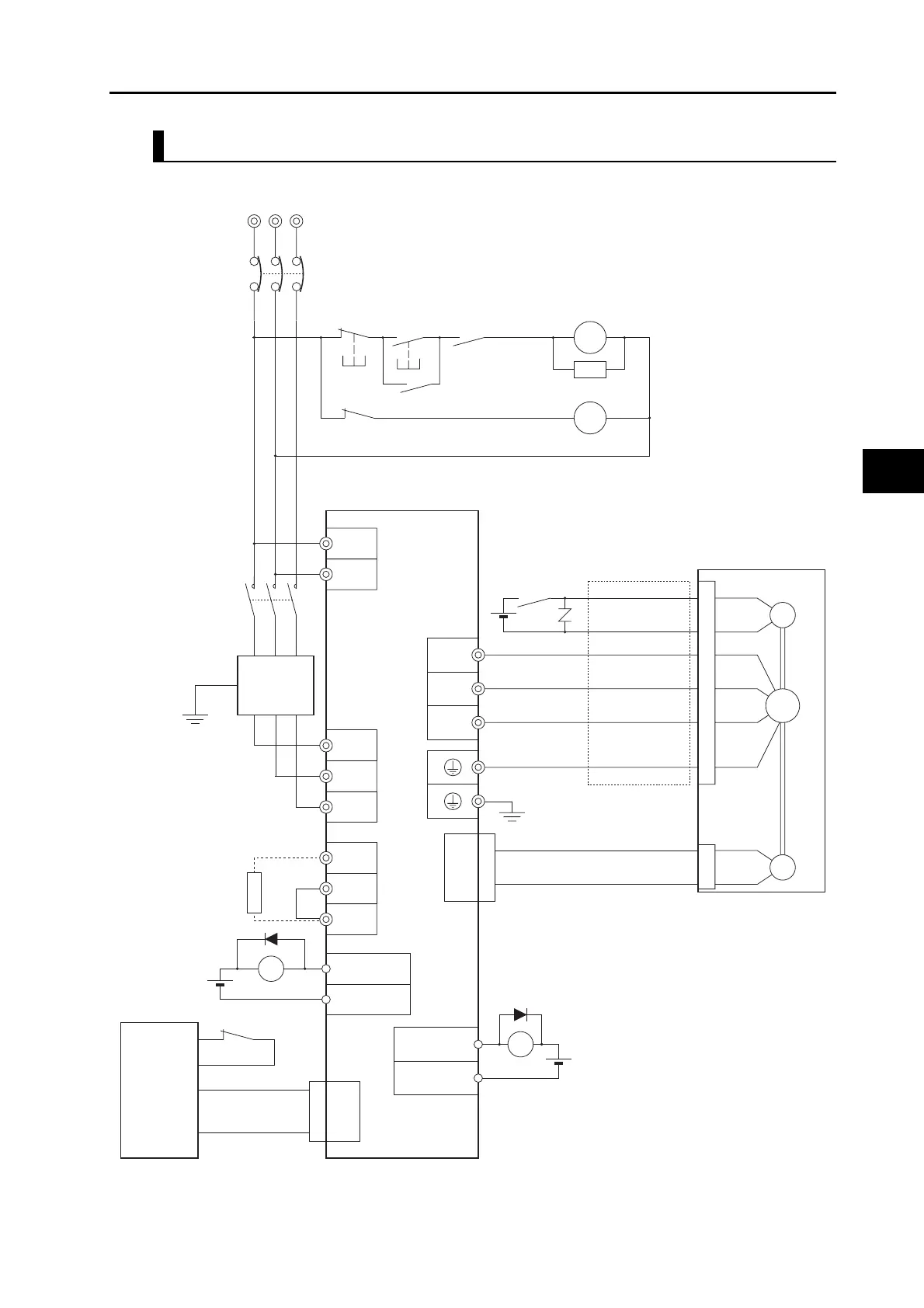
4-2 Wiring
OMNUC G5-series AC Servomotors and Servo Drives User’s Manual (with Built-in EtherCAT Communications)
4
System Design
R88D-KN20H-ECT-R
RT
NFB
S
Noise filter (*1)
123
456
E
NF
Ground to 100
or less
3-phase 200 to 240 VAC, 50/60 Hz: R88D-KN
@@
H-ECT-R
Main circuit contactor (*1)
Servo alarm display
L1C
L2C
L1
L2
L3
OMNUC G5-series
AC Servo Drive
ALMCOM
/ALM3
4
User-side
control
device
CN1
X
24 VDC
1
2
BKIR
BKIRCOM
XB
24 VDC
Control cables
OMNUC G5-series
AC Servomotor
W
V
U
B
E
M
CN2
Encoder cables
Power cables
24 VDC
(*2)
CN1
CN1
*1.
Recommended products are listed in 4-3,
Wiring Conforming to EMC Directives.
*2.
Recommended relay: MY relay by
OMRON (24-V) For example, MY2 relay
by OMRON can be used with all
G5-series motors with brakes because its
rated induction load is 2 A (24 VDC).
*3. There is no polarity on the brakes.
*4.
The Regeneration Resistor built-in type
(KN20H-ECT-R) shorts B2 and B3. When
the amount of regeneration is large, remove
the connection between B2 and B3 and
connect the Regeneration Resistor between
B1 and B2.
B1
B3
B2
(*4)
Regeneration
Resistor
CNB
CNC
CNA
CNA
Ground to 100 or less
XB
X
Surge suppressor
(*1)
Main circuit power supply
1MC
(*3)
1MC
PL
OFF
X
ON
X
1MC

Table of Contents

Related product manuals