EasyManua.ls Logo

Omron SMARTSTEP 2 SERVO DRIVE - Installation

Omron SMARTSTEP 2 SERVO DRIVE
12 pages
Print Icon
To Next Page IconTo Next Page
To Next Page IconTo Next Page
To Previous Page IconTo Previous Page
To Previous Page IconTo Previous Page
Loading...
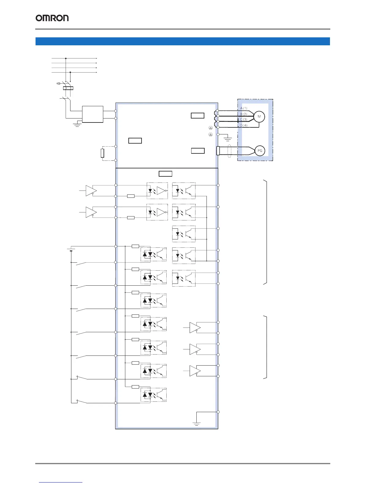
94 AC servo systems
Single-phase, 230 VAC
*1. An External Regeneration Resistor can be connected. Connect this resistor if the regenerative energy exceeds regeneration absorption capacity in the Servo Drive.
Note:1. The dynamic brake operates when the main circuit power supply or the control circuit power supply is turned OFF.
2. When turning OFF the main circuit power supply, turn OFF the RUN Command Input (RUN) signal at the same time.
Installation
4.7 kΩ
4.7 kΩ
4.7 kΩ
4.7 kΩ
4.7 kΩ
4.7 kΩ
4.7 kΩ
.
BKIR
Brake Interlock
Maximum operating
voltage: 30 VDC
Maximum Output
Current: 50 mA DC
RUN Command
Input
25
+CW
CW
+CCW
CCW
22
23
24
Reverse
pulse
Forward
pulse
21
9
2
RUN
1
24VIN
12 to 24 VDC
Frame ground
FGShell, 26
Z-phase Output
(open collector output)
10
11
/ALM
14
Z
GND
Alarm Output
13
INP
OGND
Positioning
Completed
Output
RESET 3
Alarm Reset
Input
ECRST4
Deviation Counter
Reset Input
Gain Switch
Input
GSEL 5
GESEL 6
Electronic Gear
Switch Input
Reverse Drive
Prohibit Input
Forward Drive
Prohibit Input
NOT 7
POT 8
Z
+Z
B
+B
A
+A
20
19
17
18
16
15
12
WARN
Warning Output
Encoder A-phase
Output
Encoder B-phase
Output
Encoder Z-phase
Output
220 Ω
220 Ω
Line driver output
Conforms to
EIA RS-422A
(Load resistance:
220 Ω min.)
4.7 kΩ
SMARTSTEP2
Servo drive
(100-400 W)
Optical encoder
Servo motor
CN1
CN2
U
V
W
B1
L1
L3
Regeneration
resistor *1
CNA
CNB
P
Noise filter
Contactor
L1
L2
L3
N
Thermal switch