EasyManua.ls Logo

Onkyo PDR-155

Onkyo PDR-155
99 pages
To Next Page IconTo Next Page
To Next Page IconTo Next Page
To Previous Page IconTo Previous Page
To Previous Page IconTo Previous Page
Loading...
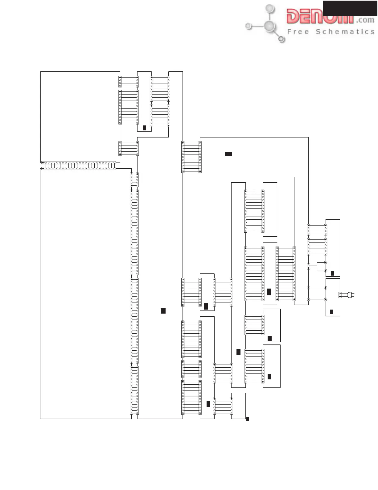
PDR-155
CONNECTION DIAGRAM (PART-2)
P0003A
P0003
P3114
P3114A
P5001
P5001A
P2004
P2004A
P5801A
P5801
P8404A
P8404
P2001A
P2001
P9001
CN120
PICK_UP
JL9002B
JL9002B
P5006A
P0001
P9007A
P9007B
P9002BP9002AP9006A
P9006B
JL9003A
JL9003B
JL2006A
JL2006
CN52
CN52A
P52
GNDS1
LOAB+4
LOAB-5
SW22
V+3D
3
CN52
GNDS1
LOAB+4
LOAB-5
SW22
V+3D
3
CN61
A1 8
A2 7
A3 6
GNDS 15
H1+ 9
H1- 10
H2+ 11
H2- 12
H3+ 13
H3- 14
INSIDE 17
ST1+[A1] 1
ST1+[A2] 3
ST1-[/A] 2
ST2+[B] 4
ST2-[/B] 5
V+5S
16
CN61
A18
A27
A36
GNDS15
H1+9
H1-10
H2+11
H2-12
H3+13
H3-14
INSIDE17
ST1+[A1]1
ST1+[A2]3
ST1-[/A]2
ST2+[B]4
ST2-[/B]5
V+5S
16
P1001A
P1001A
CN15
ADATA0 7
ADATA1 9
ADATA2 11
ADATA3 13
B/CB 25
BCK 3
C28
G/Y 27
LRCK 5
MCLK 2
NC1 16
NC2 12
PRG_CB 21
PRG_CR 19
PRG_Y 23
R/CR 29
V26
VGND1 24
VGND2 22
VGND3 20
VGND4 18
VGND5 4
VGND6 1
VSEL1 15
VSEL2 17
XCSDFO 6
XMUT 14
XSCK 8
XSI 10
Y
30
CN15
ADATA07
ADATA19
ADATA211
ADATA313
B/CB25
BCK3
C28
G/Y27
LRCK5
MCLK2
NC116
NC212
PRG_CB21
PRG_CR19
PRG_Y23
R/CR29
V26
VGND124
VGND222
VGND320
VGND418
VGND54
VGND61
VSEL115
VSEL217
XCSDFO6
XMUT14
XSCK8
XSI10
Y
30
CN401
CTS 13
DTR 11
GNDM1 26
GNDM2 24
GNDV11 27
GNDV12 25
GNDV13 17
GNDV21 16
GNDV22 20
LETTER 1
M+6V1 30
M+6V2 28
MICON1 14
MICON2 15
RXD 9
SPDIF 5
SQUEEZE 3
SW12V 22
SW2.5V1 19
SW2.5V2 18
SW3.3V1 23
SW3.3V2 21
SW5V 29
S[MTOF] 8
TXD 7
XLT 12
XREADY 2
XRESET 10
XSCLKA 4
XSDA
6
CN401
CTS13
DTR11
GNDM126
GNDM224
GNDV1127
GNDV1225
GNDV1317
GNDV2116
GNDV2220
LETTER1
M+6V130
M+6V228
MICON114
MICON215
RXD9
SPDIF5
SQUEEZE3
SW12V22
SW2.5V119
SW2.5V218
SW3.3V123
SW3.3V221
SW5V29
S[MTOF]8
TXD7
XLT12
XREADY2
XRESET10
XSCLKA4
XSDA
6
P8151A
P8151
P0005A
P0005
P5005A
P0002
P7001A
P7001
P2002A
P2002
TO VIDEO
P5006A
P5006
P9002C
P9001A
P0004
P0004
ST2- ST2+
ST2+ ST1-
ST1+A2 ST1+A1
ST1- ST1+A2
ST2-
INSIDE A2
V+5S H1+
GNDS H2+
H3- H3+
H3+
H2- GNDS
H2+ INSIDE
H1- V+5S
H1+ H3-
A1 H2-
A2 H1-
A3 A1
A3
GNDVIDEO
SW12V
GNDM
M+6V
SW5V
GNDV
SW3.3V
SW2.5V
+10V
SWFGND
SW6VVD
STEREO
SD
TUMUT
TU_R
TU_L
DET
+12V
+5V
FMSIG
PLLCLK SEC1A
PLLSDO
GND
PLLCE
GND
SEC1B
SEC2A
SEC2B
SEC3A
+12V +12V SEC3B
-12V -12V FLAC1
ANGND ANGND FLAC2
ANGND ANGND
ANGND ANGND
+13V +13V
+5.6S +5.6S
CPUGND CPUGND
CPUGND CPUGND
DGND DGND
DGND DGND
+5VDSP +5VDSP
XLT XLT +5VDSP +5VDSP
XRESET XRESET DVDPOWER DVDPOWER
XSO XSO POWERRL POWERRL
XSI XSI DVD_DC DVD_DC
XSCLK XSCLK -VP -VP
XREADY XREADY FLAC2 FLAC2
DOUT DOUT FLAC1 FLAC1
TRAYIN TRAYIN
HPIN
REMIN
LETTER RC5.6V
SQUEEZE CPUGND
HPL
VSEL2 RGND
VGND HPR
SW6VVD
GND
10V
SW5V
CTS
RXD MCRDY
TXD MCSDI
DTR MCSDO
MCCLK
PR MCRST
VGND SHPMD CPUGND
PB RI CPUGND
VGND SWPRL +5.6S
PY VA+5 -VP
VGND RX2 FAC2
AGND FAC1
CB TX REMIN
VGND
Y2
VGND
CR
VGND
Y1 Y
VGND VGND
CPB
VGND VGND
CV PR
VGND
VGND
U7 : INLET TERMINAL
PCB
NAETC-7684
NAETC-7682
TUNER UNIT
U5 : POWER TRANSFORMER PCB
NAPS-7677
U8 : HEADPHONE
TERMINAL PCB
NAETC-7680
U2 : DISPLAY
CIRCUIT PCB
NADIS-7674
NAVD-7676
NAVD-7675
DVD MECHANISM
DVD MAIN PC BOARD
U10: CONNECTOR-1 PCB
U9 : DVD CONNECTOR PCB NAETC-7681
U12
: CONNECTOR-3 PCB
U3 : VIDEO OUTPUT TERMINAL PCB
U4 : COMPONENT OUT
TERMINAL PCB
U1 : DSP CIRCUIT PCB NADG-7673
U11 : CONNECTOR-2 PCB
NAETC-7683
U6 : POWER SUPPLY PC BOARD
NAPS-7678
NAPS-7679
(Except UJJ)
www.denom.com

Related product manuals