EasyManua.ls Logo

Onkyo TX-NR900E

Onkyo TX-NR900E
82 pages
To Next Page IconTo Next Page
To Next Page IconTo Next Page
To Previous Page IconTo Previous Page
To Previous Page IconTo Previous Page
Loading...
TX-NR900/E
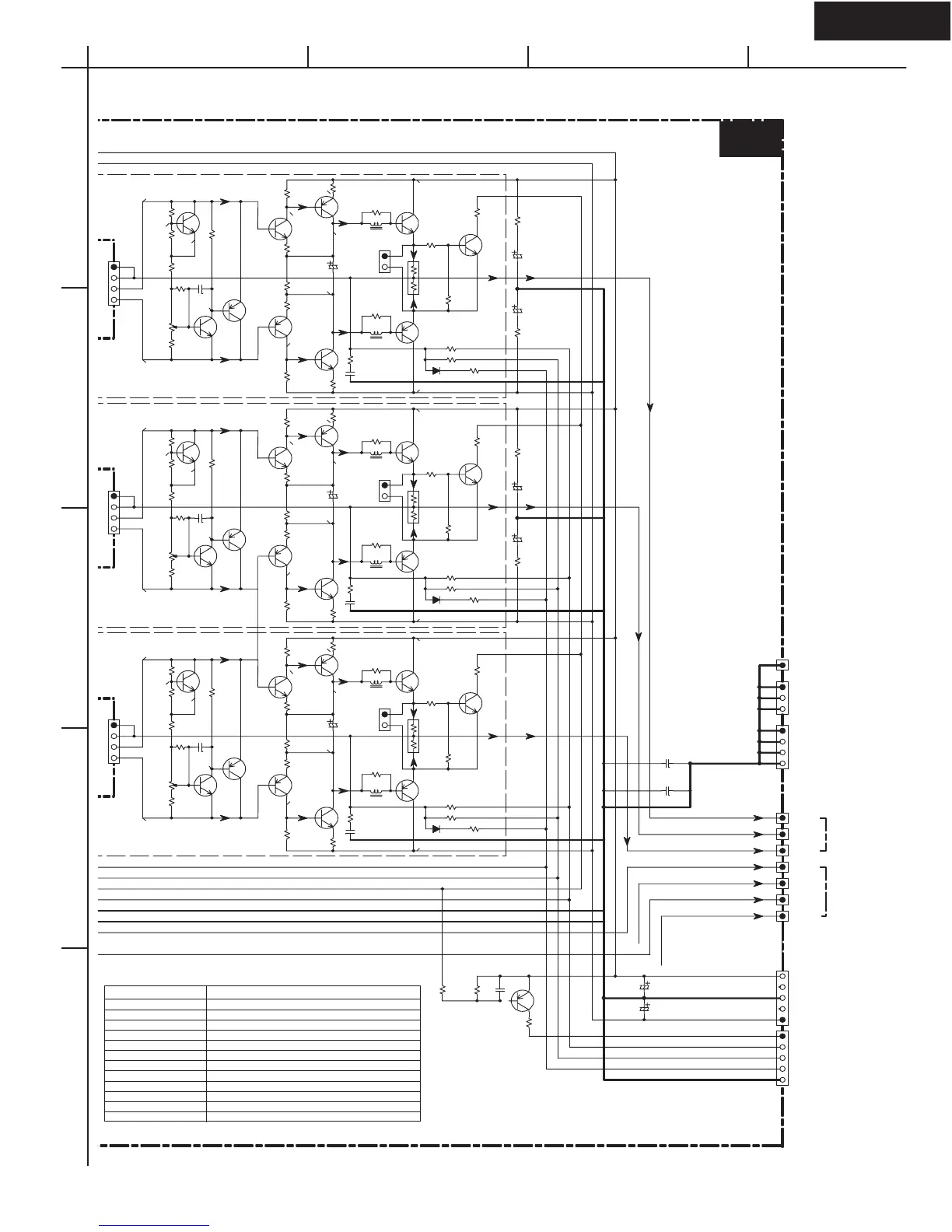
SCHEMATIC DIAGRAM 6-2
Power amplifier Section
L6000
L6010
L6001
L6011
L6002
L6012
D6000
D6001
D6002
R6100
0.22
X2
(5W)
R6101
0.22
X2
(5W)
R6102
0.22
X2
(5W)
R6040
1K
R6041
1K
R6042
1K
C6510
4.7/100
C6520
4.7/100
C6511
4.7/100
C6521
4.7/100
C6901
15000/71
C6902
15000/71
C6020
4.7/160
C6021
4.7/160
C6022
4.7/160
R6510
0.22
(1/2W)
R6520
0.22
(1/2W)
R6511
0.22
(1/2W)
R6521
0.22
(1/2W)
R6701
22K
R6702
10K
R6704
47K
R6060
120
R6030
1.8K
R6010
4.7K
R6020
3.3K
R6110
10K
R6050
2.7K
R6140
22K
R6150
4.7K
R6160
33K
R6260
18
(1/4W)
R6240
120
(1/4W)
R6230
120
(1/4W)
R6270
2.2
(1/4W)
R6280
2.2
(1/4W)
R6070
68
(1/4W)
R6250
18
(1/4W)
R6190
47K
R6200 4
7K
R6210
47K
R6130
8.2
(1W)
R6080
10
(1/2W)
R6090
10
(1/2W)
R6061
120
R6031
1.8K
R6011
4.7K
R6021
3.3K
R6111
10K
R6051
2.7K
R6141
22K
R6151
4.7K
R6161
33K
R6261
18
(1/4W)
R6241
120
(1/4W)
R6231
120
(1/4W)
R6271
2.2
(1/4W)
R6281
2.2
(1/4W)
R6071
68
(1/4W)
R6251
18
(1/4W)
R6191
47K
R6201 4
7K
R6211
47K
R6131
8.2
(1W)
R6081
10
(1/2W)
R6091
10
(1/2W)
R6062
120
R6032
1.8K
R6012
4.7K
R6022
3.3K
R6112
10K
R6052
2.7K
R6142
22K
R6152
4.7K
R6162
33K
R6262
18
(1/4W)
R6242
120
(1/4W)
R6232
120
(1/4W)
R6272
2.2
(1/4W)
R6282
2.2
(1/4W)
R6072
68
(1/4W)
R6252
18
(1/4W)
R6192
47K
R6202 4
7K
R6212
47K
R6132
8.2
(1W)
R6082
10
(1/2W)
R6092
10
(1/2W)
Q6000
Q6010
Q6050
Q6070
Q6030
Q6100
Q6001
Q6011
Q6051
Q6071
Q6031
Q6101
Q6002
Q6012
Q6052
Q6072
Q6032
Q6102
58.2V
0.6V
58.3V
-58.3V
-57.7V
1.2V
0.6V
0.1V
0.5V
57.7V
-1.2V
-0.6V
58.2V
0.6V
58.3V
-58.3V
-57.7V
1.2V
0.6V
0.1V
0.5V
57.7V
-1.2V
-0.6V
58.2V
0.6V
58.3V
-58.3V
-57.7V
1.2V
0.6V
0.1V
0.5V
57.7V
-1.2V
-0.6V
P6000
NF
TO
NAAF 7690
(SCH. 5)
NF
B+
B-
P6001
NF
TO
NAAF 7690
(SCH. 5)
NF
B+
B-
P6002
NF
TO
NAAF 7690
(SCH. 5)
NF
B+
B-
P6008
TO NAETC-7695
(SCH. 7)
P6101
TO NAAF-7718
(SCH. 4)
P6810B
P6810C
P6812B
P6812C
P6812D
P6812A
TO NAETC-7695
(SCH. 7)
P6810A
TO NAETC-7694
(SCH. 7)
P6952
TO NAPS-7692
(SCH. 7)
P6931
TO NAETC-7696
(SCH. 7)
Q6020
Q6060Q6040
Q6090
Q6021
Q6061Q6041
Q6091
Q6022
Q6062Q6042
Q6092
Q6703
C6703
223Z
P6080
ID+
ID-
P6081
ID+
ID-
P6082
ID+
ID-
C6000
102J
C6040
C6030
473J/100
C6001
102J
C6031
473J/100
C6002
102J
C6032
473J/100
C6531
103J
C6532
103J
P6007
TO NAETC-7694
(SCH. 7)
+B1 +B1
E
-B
1
PRO
DCDET
FANDET
VOLH
E
SEMICONDUCTORS
NO.
DESCRIPTION
Q6000-06,Q6010-6016 2SC1740S-R,S
Q6020-26 KTA1267-GR OR 2SA933S-R,S OR 2SA1048-GR
Q6030-32 2SC2229-Y,O
Q6033-36 KTD2061- Y OR 2SC5171
Q6040-42 2SA949-Y,O
Q6043-46 KTB1369- Y OR 2SA1930
Q6050-56 2SC5359-O, R
Q6060-66 2SA1987 -O,R
Q6070-76 2SC2631-R,S
Q6090-92 KTB1369- Y OR 2SA1930
Q6100-02 KTD2061- Y OR 2SC5171
Q6703 KTA1268-GR,BL
OR 2SA992-E,F
NAAF-7706
U21
A
1
2
3
4
5
BCD

Other manuals for Onkyo TX-NR900E

Related product manuals