EasyManua.ls Logo

Onkyo TX-RZ800

Onkyo TX-RZ800
141 pages
To Next Page IconTo Next Page
To Next Page IconTo Next Page
To Previous Page IconTo Previous Page
To Previous Page IconTo Previous Page
Loading...
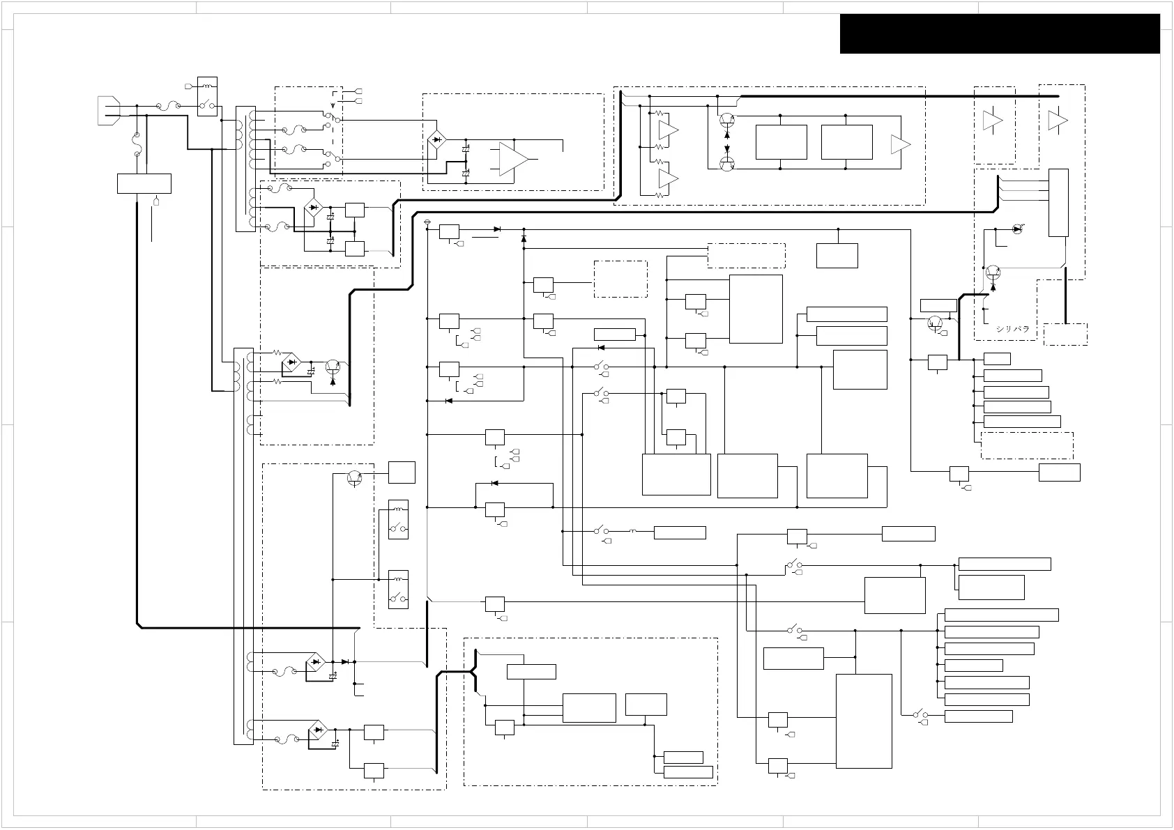
Schematic Diagram
5 4 3
2
1
6
D
C
A
B
D
C
A
B
5 4 3
2
1
6
Block Diagram (Power Section)
VDD_CORE1.3V
+3.3VTU
+5.0V_VD
VDD_USB1.8V
+1.0VDSP
+5.0VHT
+1.8VDC
+B1
-B1
+12VA
-12VA
P9201
+7VA
-7VA
+12V
VH
FLAC
+5VDAC
+5VDG
P9000
+12V
P2200
+5VDAC
-12V
+5VDG
+3.3VDD
P7001
+5VDIS
+5VDIS
+3.3VST
P7591
P9301
VH
FLAC
+3.3VST
+3.3VDG
+3.3VDSP
+3.3V_Z2Z3DAC
+5.2VDC
+9V_DAC
+3.3VNET
+5.0VST
+1.8VHT
+3.3VDC
+3.3VHT
+1.1VHT
+12V
RB050M
RB050M
-
+
XC6221
LDO
FR9888
DCDC
78M05FA
LEG
78M05FA
LEG
FR9888
DCDC
79M12
LEG
78M12
LEG
S-1333A33
LDO
S-1333A33
LDO
BU18TD
LDO
MM3404
LDO
FR9888
DCDC
MM3404
LDO
S-1333A18
LDO
S-1333A18
LDO
S-13A1A13
LDO
FR9888
DCDC
S-13A1A
LDO
XC6701
LDO
S-13A1A
LDO
FR9888
DCDC
BLM15PX121
+1.3TD/TP
+1.3VHDR
AVDD
VCCAD
AVDD
TVDD
VDDIO
DVDD
+5VST
+5.2VDC
+3.3VDC
+3.3VHT
+5.0VHT
DEC_PDN
DEC_PDN
+3.3VHT
+3.3VDSP
FP6861
FP6861
TPS22924
TPS22924
+12V
FP6861
S-1333A33
LDO
M_PON
M2_PON
M2_PON
M2_PON
TU_PON
DIS_PON
NET_PON
NET_PON
NET_PON
NET_PON
HDMI_PON
HDMI_PON
HDMI_PON
HDMI_PON
HDMI_PON
SEC1H
SEC1M
ST_PON
SMPS_PON
VDD_CORE1.3V
VDD_USB1.8V
FP6861
USB0_DRVBUS
Mic.Mute
Rot.Enc.
Tuner
Thermal
MMPU (Q7009)
CEC SW (Q7013)
EEPROM (Q7001)
Reset IC (Q7020)
IR IN
RS-232C (Q2000)
VIDEO PWB
RemoSense
BU2090
(
)
AND
VIDEO PWB
Sparta
(Q8302)
HDBaseT (600mA)
HDM1566 PWB
Delay IC
(Q3201,Q3005)
OR
AND
VMPU (Q8701)
OR
TC7MBL3245 (Q3408)
CS49844
(Q3404)
DA83x Flash (Q3002)
TC74VHC541 (Q3301)
PHY (Q3108)
DA83x SDRAM(Q3003,Q3004)
Serial Flash (Q3401)
SPI SW (Q8003)
CS49844 SDRAM
(Q3406)
AND
MUTE
DA83x
(Q3001)
HDMI OUT
OR
Rear USB
TC74LCX125 (Q3361)
Video SW
(NJW1328)
LED
for Stby,
Pure Analog
100mA
MN864788
(Q8000)
MN864787
(Q8401)
ADV7180
(Q8202)
Wifi/BT Module
85mA
5mA
94mA
20mA
0.4A
0.9A
0.1A
1.6A
0.5A
1.6A
0.5A
0.5A
0.5A
0.2A
15mA
50mA
20mA
0.3A
50mA
30mA
175mA
SPI Flash
for MNx787
Q8101
0.1A
1.5A
32Mbit
25mA
128Mbit
25mA
120mA
SMPS
Main
Trans.
PS PWB
AF/AMP PWB
7ch Main Amp.
Protection
Circuit
TRM PWB
ASP PWB
for Bal.Out
for SubW, DownMix
and WholeHouse
NJW1298
Q4001
NJW1194
x2
for ADC,Z2LO,
Tuner and
Phono
DAC Fil.
for Mic.
DG PWB
DIS PWB
Sub
Trans.
PS PWB
FAN
FL Display
SP RL
TRM PWB
IR
12VTrg
VIDEO PWB
AK4458
PCM9211
Q1200/1
CLK Gen.
for DIR
OPT IN
COAX Buf.
DG PWB
T901
T902
SW PWB
16mA(TBD)
53mA
12mA
55mA
7mA(typ.)
30mA(max.)
245 Ohm(min.)x6
190mAx2
230mA
36mA
12mA
30mA
50mA
5mA
48mA
Pre-Relay
160mA
1.5A
2.6A
1.5A
Z2/Z3 DAC
64mA
30W
+3.3V_VD
ASP PWB
CEC RL
(RL8400)

Other manuals for Onkyo TX-RZ800

Related product manuals