EasyManua.ls Logo

Onkyo TX-RZ800

Onkyo TX-RZ800
141 pages
To Next Page IconTo Next Page
To Next Page IconTo Next Page
To Previous Page IconTo Previous Page
To Previous Page IconTo Previous Page
Loading...
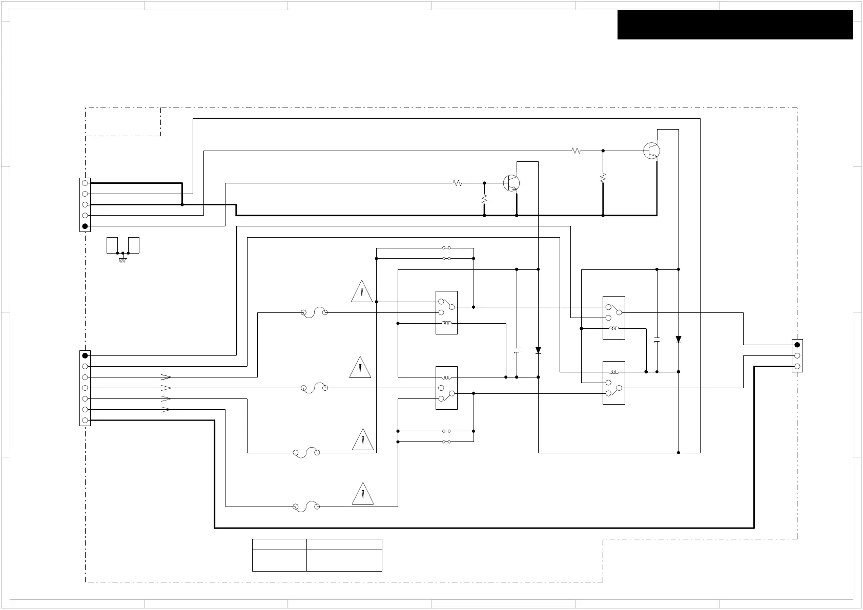
Schematic Diagram
5 4 3
2
1
6
D
C
A
B
D
C
A
B
5 4 3
2
1
6
AMP(Power supply) SECTION
S1L+
S1L-
S1M-
S1M+
S1H-
S1H+
-B1H_B1
+B1H_B1
AGND
SEC1H
SEC1M
+12VRL
GND_RL
GND_RL
-B1M_B1
+B1M_B1
C6924
104J
C6917
104J
D6907
DA2J10100
D6908
DA2J10100
F6902CF6902D
F6904C
F6901D F6901C
F6903CF6903D
F6904D
R6908
47k
R6902
1k
R6903
47k
R6907
1k
RL6904
NRL-1P10A-DC12-198
1
2
3
4
5
RL6901
NRL-1P10A-DC12-198
1
2
3
4
5
RL6902
NRL-1P10A-DC12-198
1
2
3
4
5
RL6903
NRL-1P10A-DC12-198
1
2
3
4
5
Q6901
2SC2712-GR
Q6902
2SC2712-GR
P6593
NPLG-7P154
1234567
P6913B
NPLG-5P133
1 2 3 4 5
J6954
J6952
J6951
J6953
P6601A
NPLG-3P150
123
P6605B
NEJITANSI ST3
1 2 3 4
BAPS-1780
2.GRN
3.BLK
NC
NO
NC
1.RED
Model No. TX-RZ800/900,DTR-50.7/60.7 SCHEMATIC DIAGRAM (PART-32)
From Main Trans
NSCT-1P2031
NSCT-1P2031NSCT-1P2031
NSCT-1P2031
AMP(Power supply) SECTION
TO BAAF-1785 (PART-4)
NO
F6901-6904 MODEL
15A 250V
TX-RZ800/900
DTR-50.7/60.7
NSCT-1P2031
NSCT-1P2031
NSCT-1P2031NSCT-1P2031
TO BAAF-1785 (PART-4)

Other manuals for Onkyo TX-RZ800

Related product manuals