EasyManua.ls Logo

Orient TD(KFA) - Page 107

Orient TD(KFA)
135 pages
Print Icon
To Next Page IconTo Next Page
To Next Page IconTo Next Page
To Previous Page IconTo Previous Page
To Previous Page IconTo Previous Page
Loading...
107
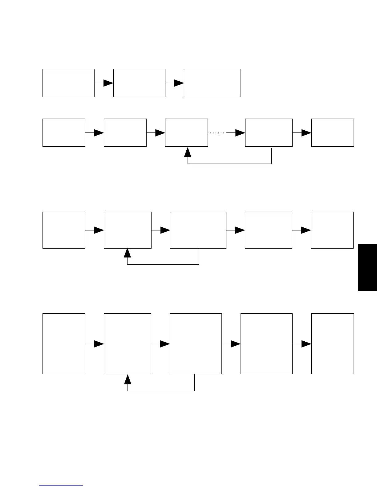
РУССКИЙ
Стандартное измерение
Кнопка A
Пуск
Кнопка A
Остановка
Кнопка B
Переустановка
Измерение истекшего времени
Кнопка A
Пуск
Кнопка A
Остановка
Кнопка A
Перезапуск
Кнопка A
Остановка
Кнопка B
Переустановка
Измерение раздельного (промежуточного) времени
Кнопка A
Пуск
Кнопка B
Разделение
Кнопка B
Гтключение
разделения
Кнопка A
Остановка
Кнопка B
Переустановка
Измерение для двух участников соревнований
Кнопка A
Пуск
Кнопка B
Время финиша
первого
участника
соревнований
Кнопка A
Финиш второго
участника
соревнований
Кнопка B
Время финиша
второго
участника
соревнований
Кнопка B
Переустановка
Повторный старт и остановка секундомера могут
быть повторены при помощи нажатия кнопки A.
Измерение и отключение раздельного времени могут
быть повторены при помощи нажатия кнопки B.
Стрелки указывают время первого
участника, замер продолжается.

Related product manuals