EasyManua.ls Logo

Orient TD(KFA) - Page 40

Orient TD(KFA)
135 pages
Print Icon
To Next Page IconTo Next Page
To Next Page IconTo Next Page
To Previous Page IconTo Previous Page
To Previous Page IconTo Previous Page
Loading...
40
DEUTSCH
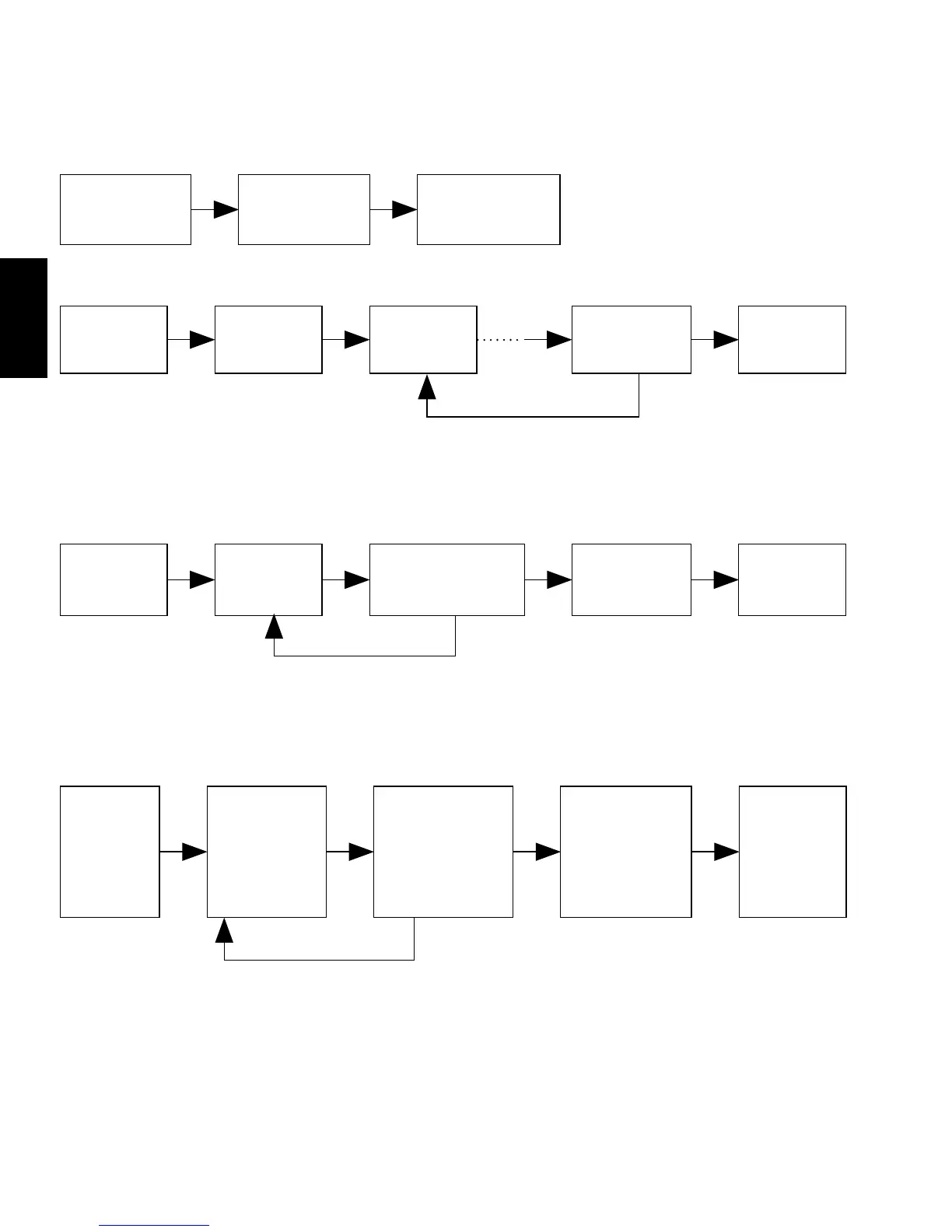
Standardmessung
Knopf A
Start
Knopf A
Stopp
Knopf B
Rückstellung
Gesamte verstrichene Zeitmessung
Knopf A
Start
Knopf A
Stopp
Knopf A
Neustart
Knopf A
Stopp
Knopf B
Rückstellung
Zwischenzeitmessung
Knopf A
Start
Knopf B
Zwischenzeit
Knopf B
Zwischenzeitfreigabe
Knopf A
Stopp
Knopf B
Rückstellung
Messen für zwei Wettbewerbteilnehmer
Knopf A
Start
Knopf B
Endzeit
des ersten
Teilnehmers
Knopf A
Zweiter
teilnehmer
am ziel
Knopf B
Endzeit des
zweiten
Teilnehmers
Knopf B
Rückstellung
Neustart und Stopp der Stoppuhr können durch
Drücken von Knopf A wiederholt werden.
Messen und Freigabe der Zwischenzeit können durch
Drücken von Knopf B wiederholt werden.
Die Zeiger zeigen die Zeit des ersten Teilnehmers
an, während weiterhin gemessen wird.

Related product manuals