EasyManua.ls Logo

Orient TD(KFA) - Page 62

Orient TD(KFA)
135 pages
Print Icon
To Next Page IconTo Next Page
To Next Page IconTo Next Page
To Previous Page IconTo Previous Page
To Previous Page IconTo Previous Page
Loading...
62
ITALIANO
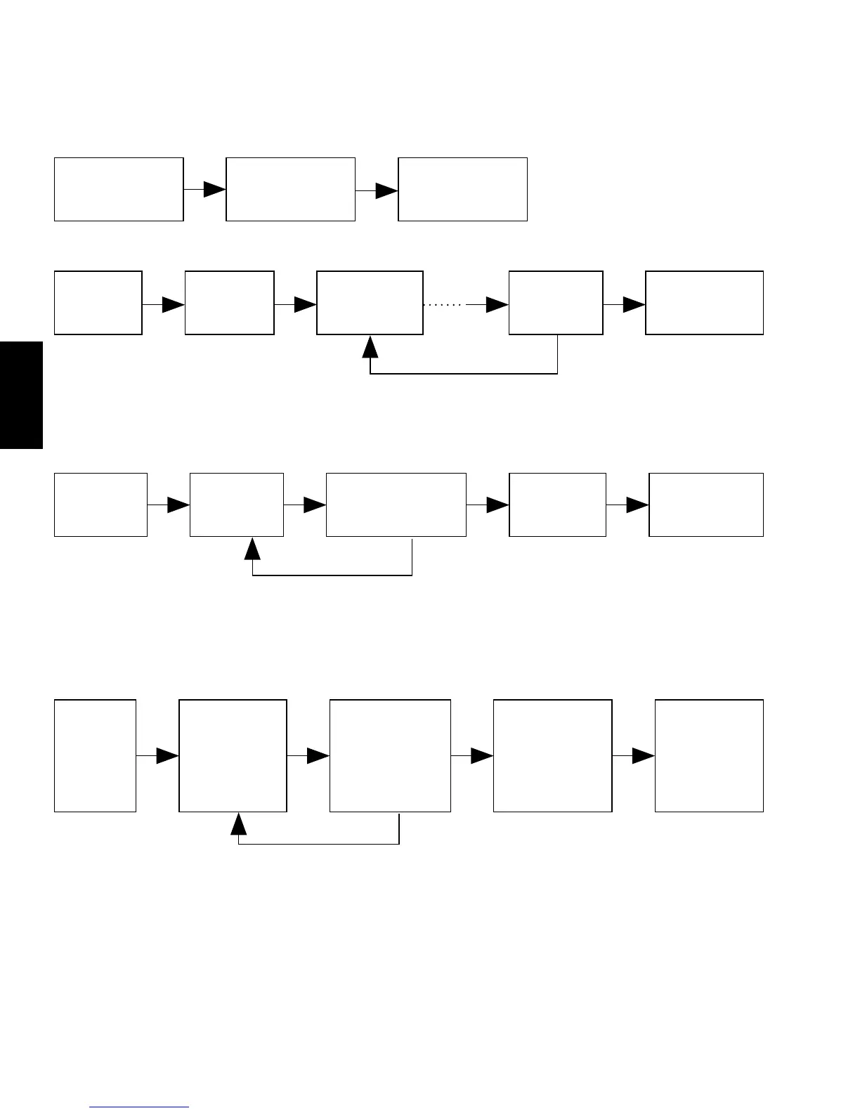
Misurazione standard
Pulsante A
Avvio
Pulsante A
Arresto
Pulsante B
Reimposta
Misurazione del tempo trascorso accumulato
Pulsante A
Avvio
Pulsante A
Arresto
Pulsante A
Reimposta
Pulsante A
Arresto
Pulsante B
Reimposta
Per riavviare e fermare il cronometro, ripetutamente,
premere il pulsante A.
Misurazione del tempo parziale (intermedio)
Pulsante A
Avvio
Pulsante B
Parziale
Pulsante B
Rilascio parziale
Pulsante A
Arresto
Pulsante B
Reimposta
Per misurare e rilasciare il tempo parziale,
ripetutamente, premere il pulsante B.
Misurazione di due concorrenti
Pulsante
A
Avvio
Pulsante B
Tempo finale
del primo
concorrente
Pulsante A
Il secondo
concorrente
termina
Pulsante B
Tempo finale
del secondo
concorrente
Pulsante B
Reimposta
Le lancette indicano il tempo del primo concorrente
mentre vengono prese le misurazioni.

Related product manuals