EasyManua.ls Logo

Orient TD(KFA) - Page 84

Orient TD(KFA)
135 pages
Print Icon
To Next Page IconTo Next Page
To Next Page IconTo Next Page
To Previous Page IconTo Previous Page
To Previous Page IconTo Previous Page
Loading...
84
ESPAÑOL
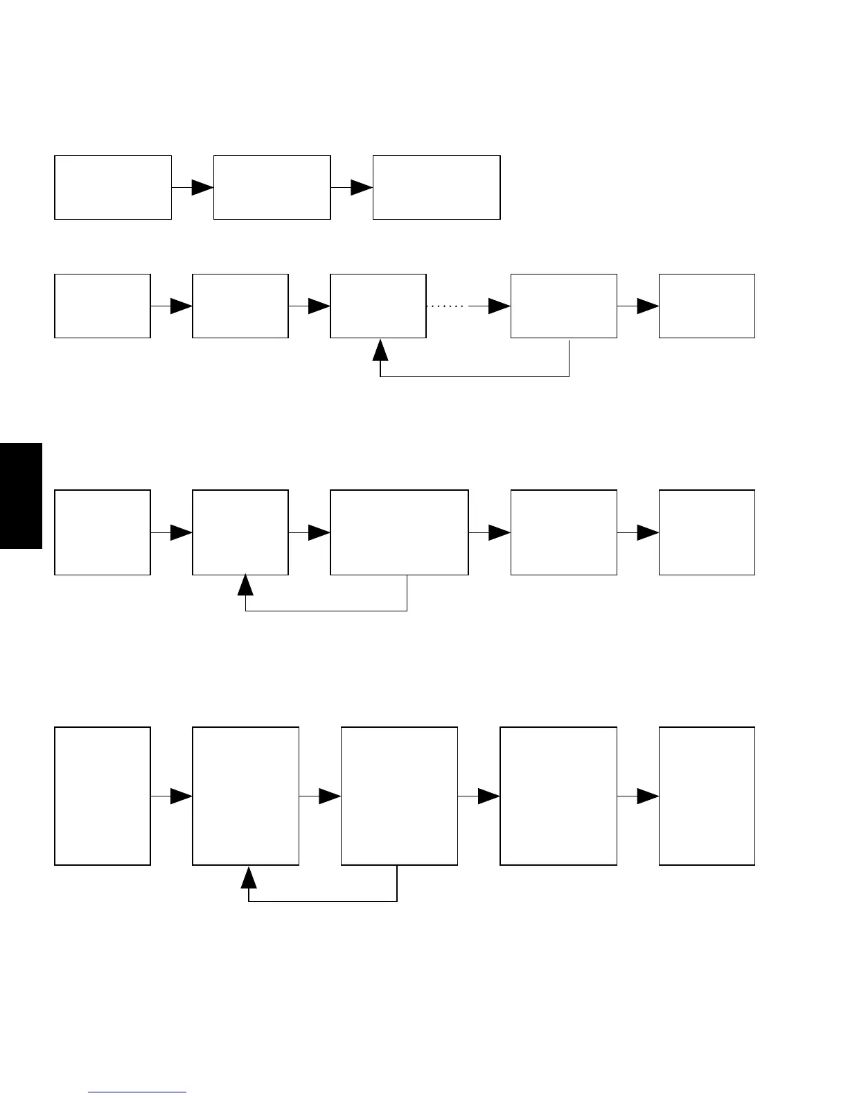
Medición estándar
Botón A
Inicio
Botón A
Parada
Botón B
Reposición
Medición del tiempo transcurrido acumulado
Botón A
Inicio
Botón A
Parada
Botón A
Reinicio
Botón A
Parada
Botón B
Reposición
Medición de tiempo parcial (intermedio)
Botón A
Inicio
Botón B
Tiempo
parcial
Botón B
Desactivación de
tiempo parcial
Botón A
Parada
Botón B
Reposición
Medición de dos competidores
Botón A
Inicio
Botón B
Tiempo de
finalización
del primer
competidor
Botón A
Finalización
del segundo
competidor
Botón B
Tiempo de
finalización
del segundo
competidor
Botón B
Reposición
El reinicio y la parada del cronómetro podrán
repetirse presionando el botón A.
La medición y la desactivación del tiempo parcial podrá
repetirse presionando el botón B.
Las manecillas indican el tiempo del primer
competidor mientras se sigue midiendo.

Related product manuals