EasyManua.ls Logo

Panasonic CS-E18PKR - Cu-E21 Pkr

Panasonic CS-E18PKR
205 pages
Print Icon
To Next Page IconTo Next Page
To Next Page IconTo Next Page
To Previous Page IconTo Previous Page
To Previous Page IconTo Previous Page
Loading...
42
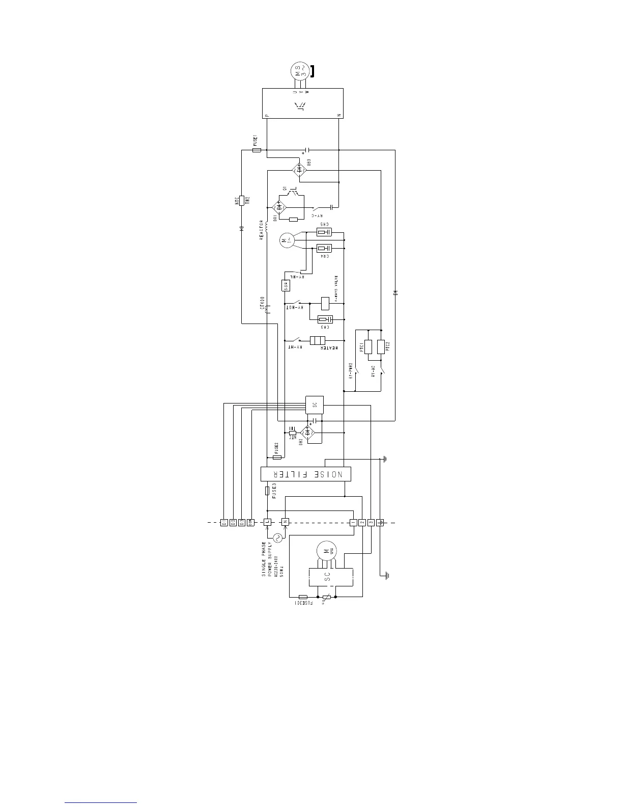
7.3 CU-E21PKR
(I
N
D
OO
R
U
N
I
T
)(O
U
T
D
OO
R
U
N
I
T
)

Table of Contents

Other manuals for Panasonic CS-E18PKR

Related product manuals