EasyManua.ls Logo

Panasonic CS-E24PKR - Cu-E15 Pkr Cu-E18 Pkr

Panasonic CS-E24PKR
205 pages
Print Icon
To Next Page IconTo Next Page
To Next Page IconTo Next Page
To Previous Page IconTo Previous Page
To Previous Page IconTo Previous Page
Loading...
41
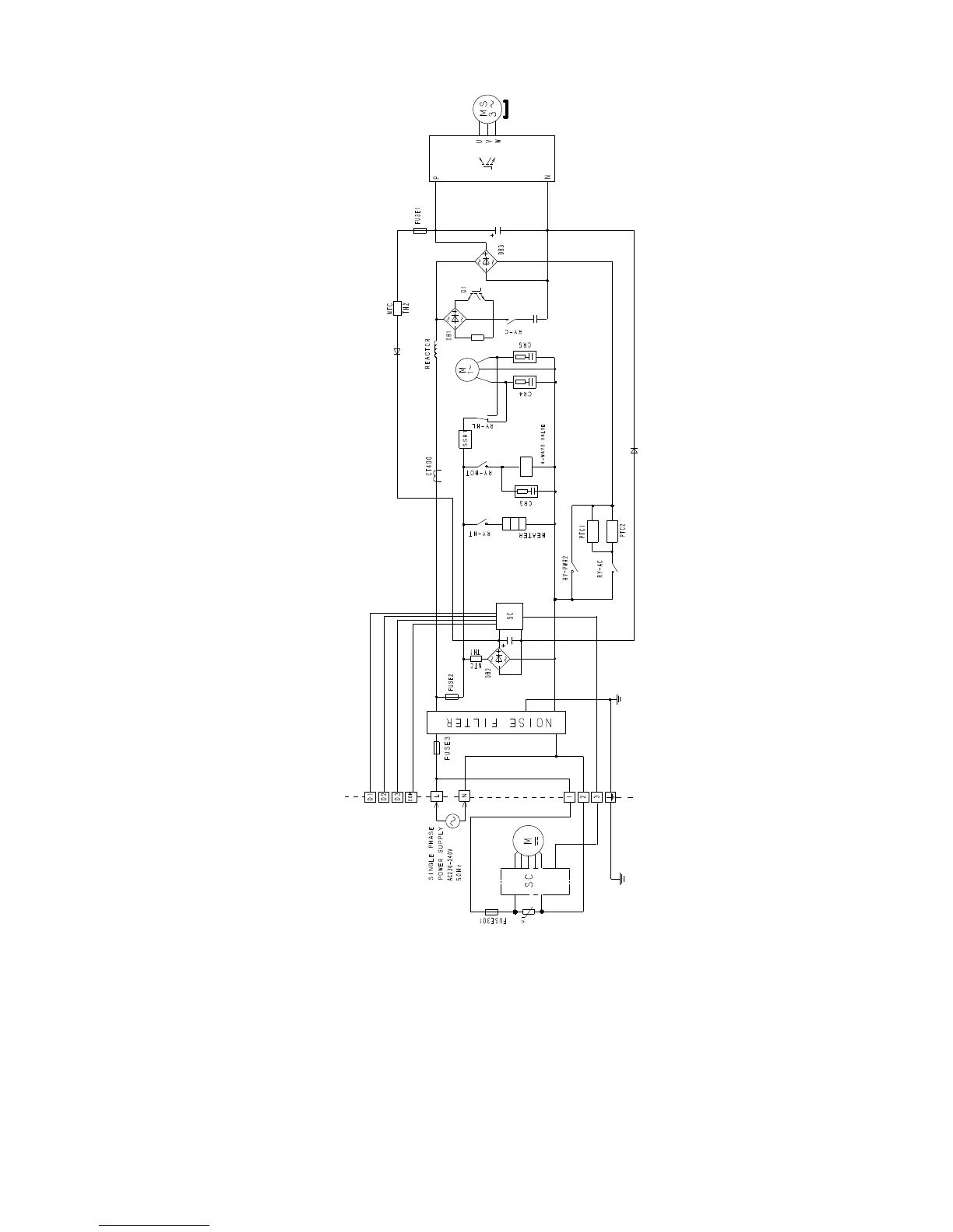
7.2 CU-E15PKR CU-E18PKR
(INDOOR UNIT) (OUTDOOR UNIT)

Table of Contents

Other manuals for Panasonic CS-E24PKR

Related product manuals