EasyManua.ls Logo

Panasonic CS-PC12DKD - Page 62

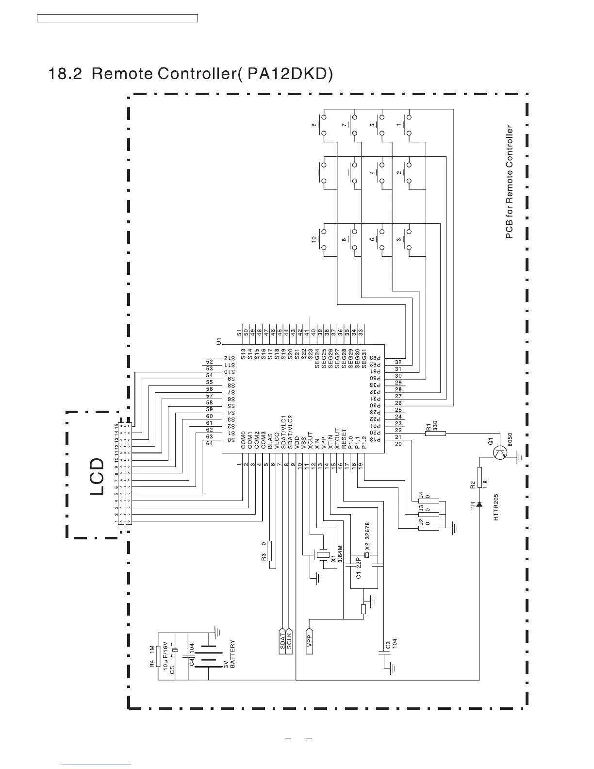
Panasonic CS-PC12DKD
63 pages
Print Icon
To Next Page IconTo Next Page
To Next Page IconTo Next Page
To Previous Page IconTo Previous Page
To Previous Page IconTo Previous Page
Loading...
62
CS-PC12DKD / CU-PC12DKD / CS-PA12DKD / CU-PA12DKD

Related product manuals