EasyManua.ls Logo

Panasonic CS-S9TKV - Outdoor Unit

Panasonic CS-S9TKV
168 pages
To Next Page IconTo Next Page
To Next Page IconTo Next Page
To Previous Page IconTo Previous Page
To Previous Page IconTo Previous Page
Loading...
36
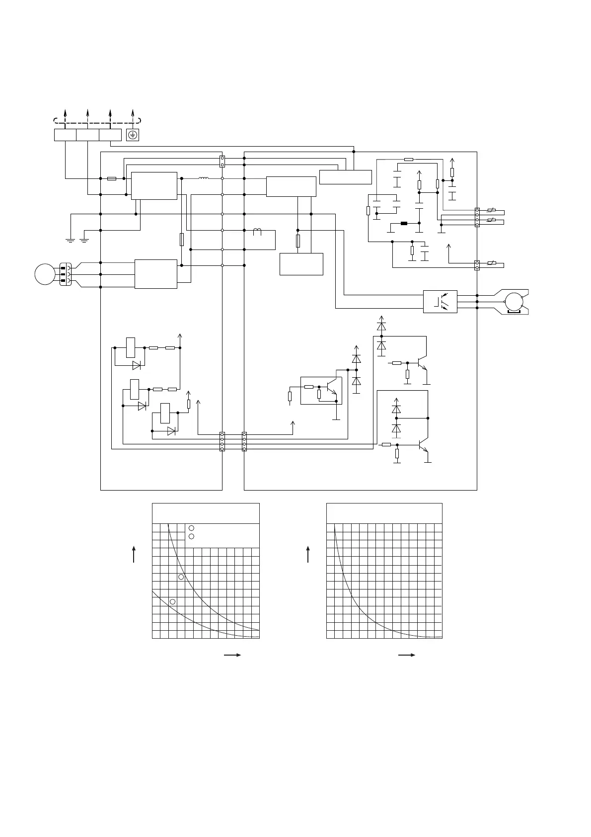
8.2 Outdoor Unit
8.2.1 CU-S9TKV
Sensor (Thermistor)
Characteristics
70
60
50
40
30
20
10
0
-10 0 10
Temperature (
o
C)
Resistance (k)
20 30 40 50
1
2
1
2
Outdoor Air Sensor
Outdoor Heat Exchanger
Sensor
Compressor Temp. Sensor
(Thermistor) Characteristics
70
60
50
40
30
20
10
0
20 40 60
Temperature (
o
C)
Resistance (k)
80 100 120 140
TERMINAL
BOARD
TO INDOOR UNIT
3
(RED)
2
(WHITE)
1
(BLACK)
NOISEFILTER
CIRCUIT
COMMUNICATION
CIRCUIT
RECTIFICATION
CIRCUIT
SWITCHING
POWER SUPPLY
CIRCUIT
FANMOTOR
CIRCUIT
COMPRESSOR
RED
BLUE
YELLOW
U(RED)
V(BLU)
W(YLW)
MS
3~
U
V
W
P
N
COMPRESSOR
TEMPERATURE SENSOR
(THERMISTOR)
1
3
CN-TANK
(WHT)
t
0
OUTDOOR AIR
TEMPERATURE SENSOR
(THERMISTOR)
PIPING
TEMPERATURE SENSOR
(THERMISTOR)
1
2
3
4
CN-TH
(WHT)
1
3
1
2
3
1
2
3
4
1
2
3
4
M
1~
FAN MOTOR
RED
CN301 (WHT)
LLJP2 (WHT)
LLJP4
(ORG)
AC-WHT01
(WHT)
AC-WHT02
(BLU)
LLJP6
(YLW)
CN200
(WHT)
FUSE3
T3,15A
L250V
LLJP5
(GRY)
LLJP10
(GRN)
DATA
(RED)
CT1
Q4
LLJP1 (BLK)
BLACK
WHITE
ORANGE
GRAY
GREEN
WHITE
BLUE
YELLOW
WHITE
WHITE
WHITE
WHITE
L300
BLACK
FUSE300
(20A)
AC-BLK
(BLK)
AC-WHT
(WHT)
ACL300
(ORG)
ACN
(GRY)
GND
(GRN)
AC-WHT301
(WHT)
AC-WHT302
(BLU)
ACL301
(YLW)
CN300
(WHT)
FG300
(GRN)
FUSE301
T3.15A L250V
FG301
(GRN)
FM301 (BLU)
FM302 (RED)
FM303 (YLW)
WHITE
GREEN
GREEN
BLUE
RED
YELLOW
ELECTRONIC CONTROLLERELECTRONIC CONTROLLER
t
0
t
0
R81
C40
R216
C115
G5
5V
5V
5V
OnePointPtn
PTN4
G6G5
G6
G6
R215
C116
R213
R79
C39
R80
C38
G5
C113
G6 G6
R194
R95
Q9
b
e
c
G2
G2
15V
D42
D41
G2
Q3
R255
4.7k
15V
D43
D44
10k
G2
G2
e
b
c
15V
15V
*D47
*D46
*Q13
*R249
*R248
b
e
c
G2
G2
G2
15V
15V
D300
R300
*RY-FM
D301
R302 R301
RY-PWR
*D302
*RY-AC
*R309 *R310
15V

Table of Contents

Other manuals for Panasonic CS-S9TKV

Related product manuals