EasyManua.ls Logo

Panasonic CS-XZ35XKEW - Page 36

Panasonic CS-XZ35XKEW
198 pages
To Next Page IconTo Next Page
To Next Page IconTo Next Page
To Previous Page IconTo Previous Page
To Previous Page IconTo Previous Page
Loading...
36
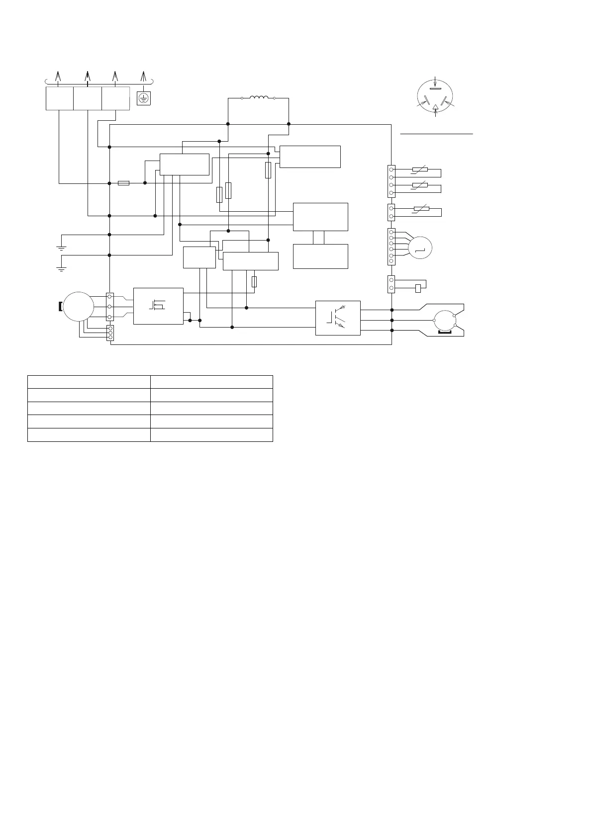
9.2.2 CU-Z35XKE CU-Z42XKE
Resistance of Compressor Windings
MODEL CU-Z35XKE / CU-Z42XKE
CONNECTION 9RS102XRA21 (Ω)
U-V 2.389
U-W 2.389
V-W 2.389
Note: Resistance at 20°C of ambient temperature.
TO INDOOR UNIT
REACTOR
BLK
WHT
RED
NOISE FILTER
CIRCUIT
DATA
(RED)
AC-BLK
(BLK)
AC-WHT
(WHT)
FG1
(GRN)
FG2
(GRN)
1
1
3
5
3
W
10
14
16
IC19
V
U
CN-MTR2
(WHT)
CN-MTR1
(RED)
PFC
CIRCUIT
RECTIFICATION
CIRCUIT
RECTIFICATION
CIRCUIT
COMMUNICATION
CIRCUIT
SWITCHING
POWER
SUPPLY CIRCUIT
FUSE 1
(20A 250V)
FUSE 6
(20A 250V)
FUSE 8
T3.15A
L250V
FUSE 3
T3.15A L250V
FUSE 5
(20A 250V)
FAN
MOTOR
GRN
GRN
S1 2 3
TERMINAL
BOARD
YELLOW
(YLW) OR (C)
TRADEMARK
COMPRESSOR TERMINAL
THE PARENTHESIZED
LETTERS IS INDICATED
ON TERMINAL COVER
BLUE
(BLU)
OR (R)
RED
(RED)
OR (S)
CN–TH1
(WHT)
CN–TANK
(WHT)
CN–STM1
(WHT)
RED
BLU
YLW
U (RED)
V (BLU)
W (YLW)
U
V
W
1
4
1
3
1
6
P
N
Q1
OUTDOOR AIR TEMP. SENSOR (THERMISTOR)
PIPING TEMP. SENSOR (THERMISTOR)
COMPRESSOR TEMP. SENSOR (THERMISTOR)
CN–HOT
(WHT)
1
3
YLW
YLW
ELECTRO-MAGNETIC COIL
(4-WAY VALVE)
ELECTRO-MAGNETIC COIL
(EXPANSION VALVE)
REMARKS
BLU : BLUE
BLK : BLACK
WHT : WHITE
RED : RED
YLW : YELLOW
GRY : GRAY
GRN : GREEN
COMPRESSOR
MS
3~
ELECTRONIC CONTROLLER
MS
3~
RAT2
(GRY)
GRY
RAT1
(GRY)
GRY
M

Table of Contents

Other manuals for Panasonic CS-XZ35XKEW

Related product manuals