EasyManua.ls Logo

Panasonic CU-W7DKE - Page 84

Panasonic CU-W7DKE
92 pages
Print Icon
To Next Page IconTo Next Page
To Next Page IconTo Next Page
To Previous Page IconTo Previous Page
To Previous Page IconTo Previous Page
Loading...
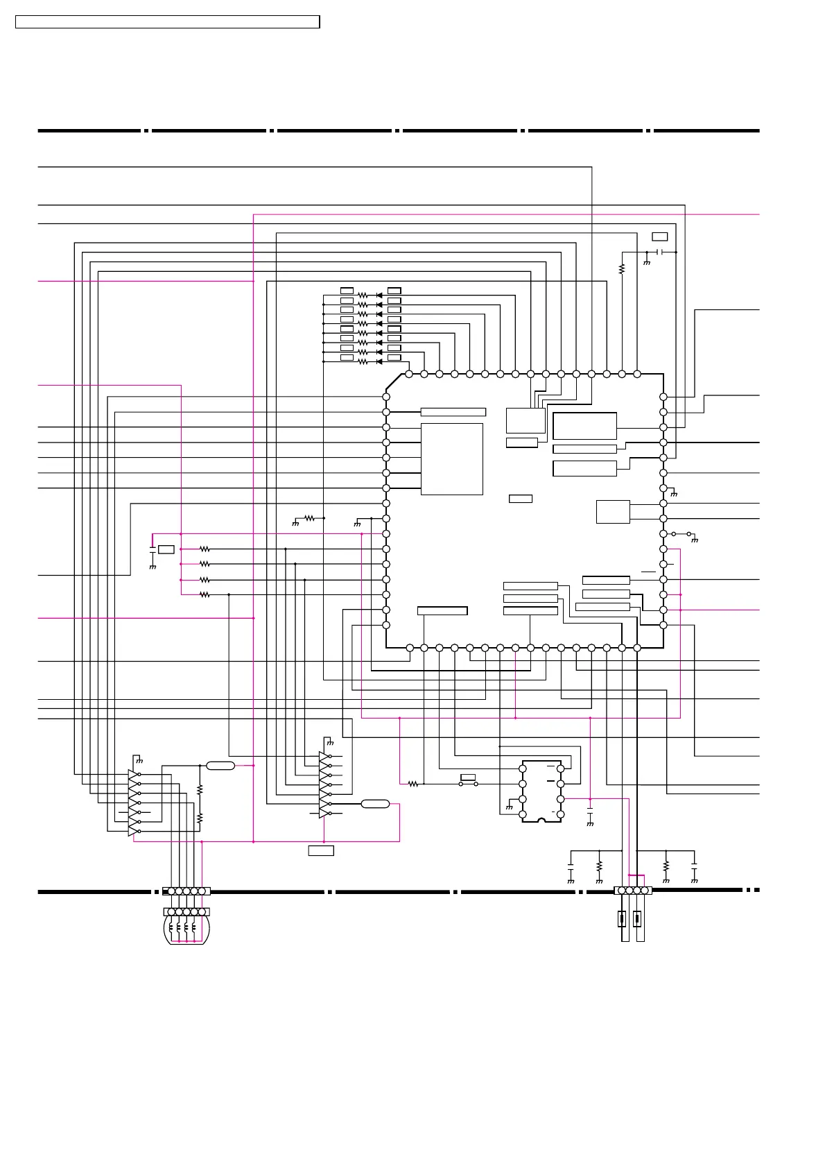
SCHEMATIC DIAGRAM 2/4
R20
R21
R22
R23
R24
R25
D10
D09
D08
D07
D06
D05
R18
R19
D12
D11
P72
P73
P74
P75
P64
P65
P66
P67
P40
P41
P42
P43
P44
P45
P46
P47
P50
P51
RY-PWR DRIVE SIGNAL
P52
P53
P54
P55
P56
P57
Vss0
VDD0
P30
P31
P32
P33
P34
P35
AN11
AN12
AN13
AN14
AN15
AN16
AN17
AV55
VDD1
P25
P24
P23
SCK30
S030
S130
P36
46
41
42
43
44
45
64 63 62 61 60 59 58 57 56 55 54 53 52 51 50 49
48
47
40
39
38
37
36
35
34
33
32
31
30292827
2625242322212019
18
17
16
15
14
13
12
11
10
9
8
7
6
5
4
3
2
1
P71
TOD
P03
INTP2
INTP1
INTP0
Vss1
X1
X2
IC(VPP)
XT1
XT2
AVref
AN10
RESET
AVDD
1
2
3
4
5
6
7
9
8
16
15
14
13
12
11
10
CN-STM1
12345
12345
(ZH5)
VERTICAL
IC05
B1HBGGF00013
IC06
B1HBGGF00013
1
2
3
4
5
6
7
9
8
16
15
14
13
12
11
10
R09
10k
IC02
5
6
8
3
1
RS
DO
DI
R/B
CS
SK
4
Vcc
GND
27
C3EBDG000021
JX2
C05
0.1µ
16V
R06 24k
R10
10k
AIR TEMP. SENSOR
(15k 3950)(20k 3950)
PIPE TEMP. SENSOR
(PH) (RED)
CN-TH
4
3
2
1
C04
0.1µ
16V
R30
20k
C08
0.1µ
16V
R33
15k
IC01
STEPPING
MOTOR
DRIVE
SIGNAL
BUZZER
AUTO OPERATION
TEST RUN
REMOTE CONTROL
SOUND
TIMER SHORTEN
POWER CLOCK INPUT
REMOTE-CONTROL
COMMAND INPUT
AUTO RESTART
GROUND
POWER
RESET
PIPE TEMP
INTAKE AIR TEMP
DISPLAY
OSC
R77 1k
R74 1k
RY-PWR
JP2
R76 1k
R75 1k
RY-HOT
R04
43
1/2W
R05
43
1/2W
C38
1000p
C39
84
CS-W7DKE CU-W7DKE / CS-W9DKE CU-W9DKE / CS-W12DKE CU-W12DKE

Table of Contents

Related product manuals