EasyManua.ls Logo

Panasonic DMR-BWT850 - Connection; Basic connections

Panasonic DMR-BWT850
100 pages
To Next Page IconTo Next Page
To Next Page IconTo Next Page
To Previous Page IconTo Previous Page
To Previous Page IconTo Previous Page
Loading...
Getting started
SQT1119
14
Connection
3D programmes or 4K images can be played back when this unit is connected to 3D or 4K
compatible terminal of a 3D or 4K compatible TV.
Keep the RF coaxial cables as far away as possible from other cables.
Before connection, turn off all equipment and read the appropriate operating instructions.
If you use an optional HDMI cable, use the High Speed HDMI cables. Non-HDMI-compliant cables
cannot be utilized.
It is recommended that you use Panasonic’s HDMI cable.
When outputting 1080p or 24p (4K) signal, please use HDMI cables 5.0 meters or less.
The HDMI-compliant cable is supplied with this unit.
When the unit is not to be used for a long time
To save power, unplug it from the household mains socket. This unit consumes a small amount of
power, even when the unit is in standby mode. (> 92)
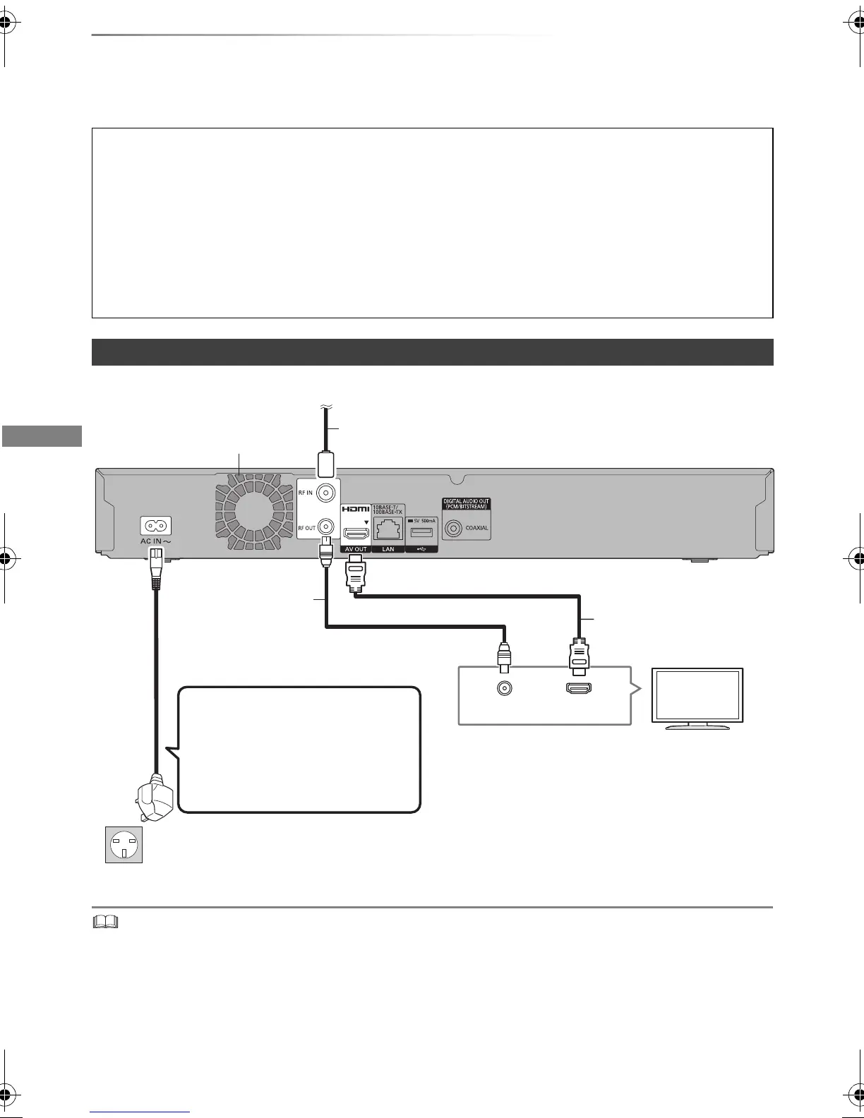
Basic connections
HDMI
VHF/UHF
RF IN
This unit’s rear panel
Household mains socket
(AC 220 to 240 V, 50 Hz)
AC mains lead
(supplied)
Connect only after all other
connections are complete.
HDMI cable
(supplied)
To the aerial
Aerial cable
RF coaxial cable
 (supplied)
Cooling fan
DMR-BWT850EB_eng.book 14 ペー 2015年9月11日 金曜日 午後5時40分

Related product manuals