EasyManua.ls Logo

Panasonic DMR-ES15EB - Page 92

Panasonic DMR-ES15EB
154 pages
To Next Page IconTo Next Page
To Next Page IconTo Next Page
To Previous Page IconTo Previous Page
To Previous Page IconTo Previous Page
Loading...
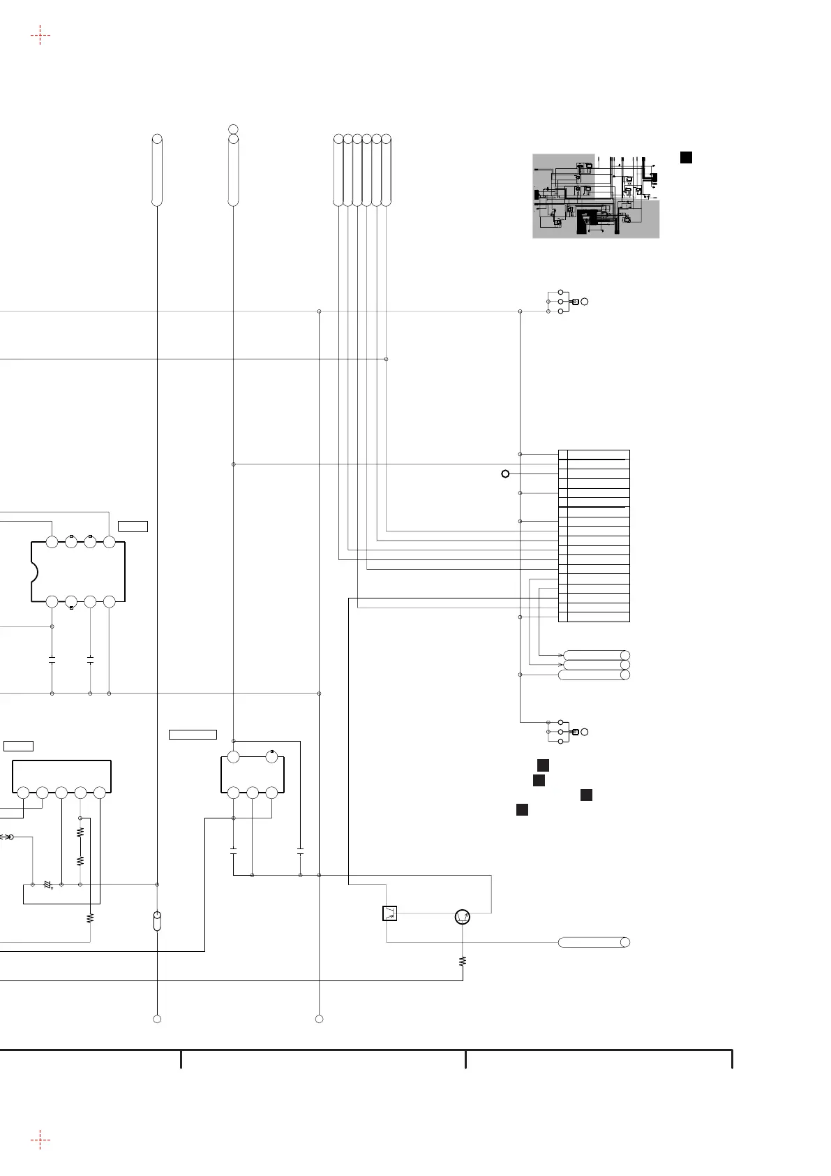
13.4. Main Net (2/4) Section (Main P.C.B. (1/4)) Schematic Diagram (M)
TL7402
G_TU_A_IN_A
3 21
K9ZZ00001279
ZJ7403
GND
9
7
5
2
3
1
4
6
8
17
15
13
10
12
11
14
16
18
K1KA18AA0288
PP7401
TO PS7801
TUNER PACK P.C.B.
G_SIFIN_A
UNR521300L
QR7401
67 5
2 43
8
1
C0CBCDD00025
IC7403
0.01C7402
F1H1A105A028
C7406
F1H1A105A028
C7404
X_SW_12R4V
GND
AV2-8PIN
PS_5V
X_SW_5R8V
TU_P_ON_H
IOPWR_SAVE_H
G_IIC_CLK_A
G_TU_VIDEO_A
G_IIC_DATA_A
AFC
TU_REG5V
SW2
PS_11R6V
BOOSTER+5V
DDGND
3 21
K9ZZ00001279
ZJ7404
321
K9ZZ00001279
ZJ7402
X_SW_5R2V
C7439
0.1
K7403
VWJ0795=10
R7402 10K
F1H1A105A028
C7413
UNREG_38V
100K
R7401
2SD1819A0L
Q7402
UNR511200L
QR7402
F1H1A105A028
C7412
F2A1C471A628
C7401
J0JGC0000020
LB7401
6800[D]
R7445
2000[D]
R7446
30[D]
R7444
3
1
2
4
5
IC7402
C0CBCDC00052
421 3 5
IC7401
C0CBCYG00004
AFC
SIFOUT
UNREG38V
IICDATA
AUDIOOUT
GND
GND
GND
PS5V
BOOSTER5V
SW2
IICCLK
GND
TUREG5V
CPSVOUT[EB]
DE
DE
T
DE
TUNERVIDEOIN
(TUNER PACK)
RFC_AUDIO[EB]
RFC_AMUTE[EB]
CN NC
GND ON[H]
VIN
NC
(MM1685A)
NC
VOUT
T
PS5V
AV
AV
AV
T
T
AV
T
T
T
T
AV
AV
(UN5213-TX)
T
T
DE
T
AV
GND
VIN
ON[H]
VADJ
(PQ200WNA1ZPH)
VOUT
BOOSTER 5V
PS11R6V
VO NC
GND CNTVIN
(S-815A50AMC-I3JTFG)
TAV
1
2
3
4
5
6
7
8
9
10
H I J K L M
NOTE:DO NOT USE THE PART NUMBER SHOWN ON THIS DRAWING FOR ORDERRING.
THE CORRECT PART NUMBER IS SHOWN IN THE PARTS LIST,AND MAY BE
SLIGHTLYDIFFERNT OR AMENDED SINCE THIS DRAWING WAS PREPARED.
109876
A
TO
MAIN NET SECTION
(4/4)
(2/4) LOCATION MAP
M:Main Net Section:(Page: )
A
AV:A/V I/O Section:(Page: )
B
DE:Nicam Decoder Section:(Page: )
C
T:Timer Section:(Page: )
D
DMR-ES15EB/EP/EC/EG/EBL
Main Net(2/4) Section
(Main P.C.B.(1/4))
Schematic Diagram(M)
44

Other manuals for Panasonic DMR-ES15EB

Related product manuals