EasyManua.ls Logo

Panasonic KX-MB772CX - Page 68

Panasonic KX-MB772CX
107 pages
To Next Page IconTo Next Page
To Next Page IconTo Next Page
To Previous Page IconTo Previous Page
To Previous Page IconTo Previous Page
Loading...
KX-MB262CX/KX-MB772CXKX-MB262CX/KX-MB772CX
12.3.12.3.
23.23.
MAIN MAIN
BOARD BOARD
SECTSECT
IONION
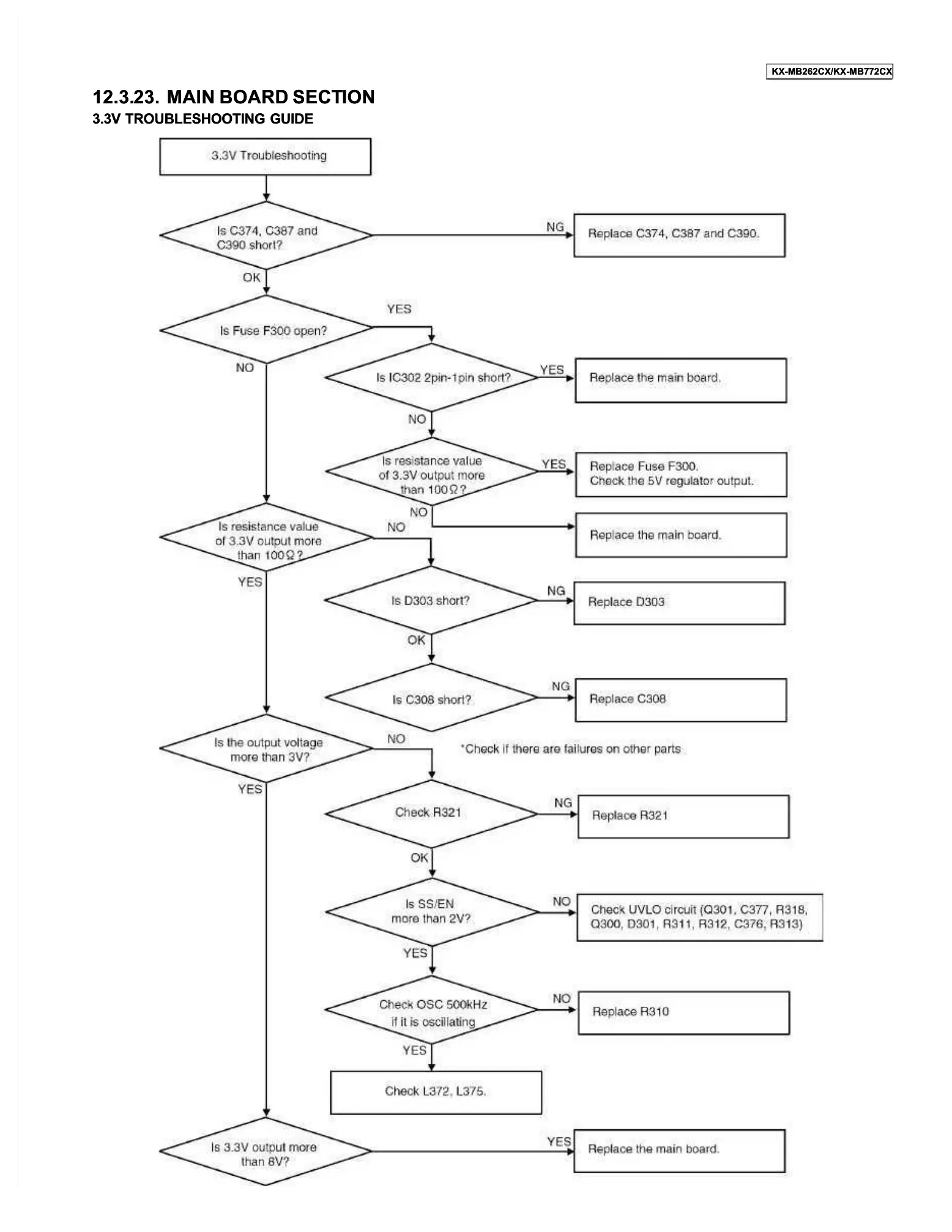
3.3V TROUBLESHOOTING GUIDE3.3V TROUBLESHOOTING GUIDE

Related product manuals