EasyManua.ls Logo

Panasonic NR-B41MV2 - 9 Schematic Diagram; Wiring Connection Diagram

Panasonic NR-B41MV2
19 pages
To Next Page IconTo Next Page
To Next Page IconTo Next Page
To Previous Page IconTo Previous Page
To Previous Page IconTo Previous Page
Loading...
- 14 -
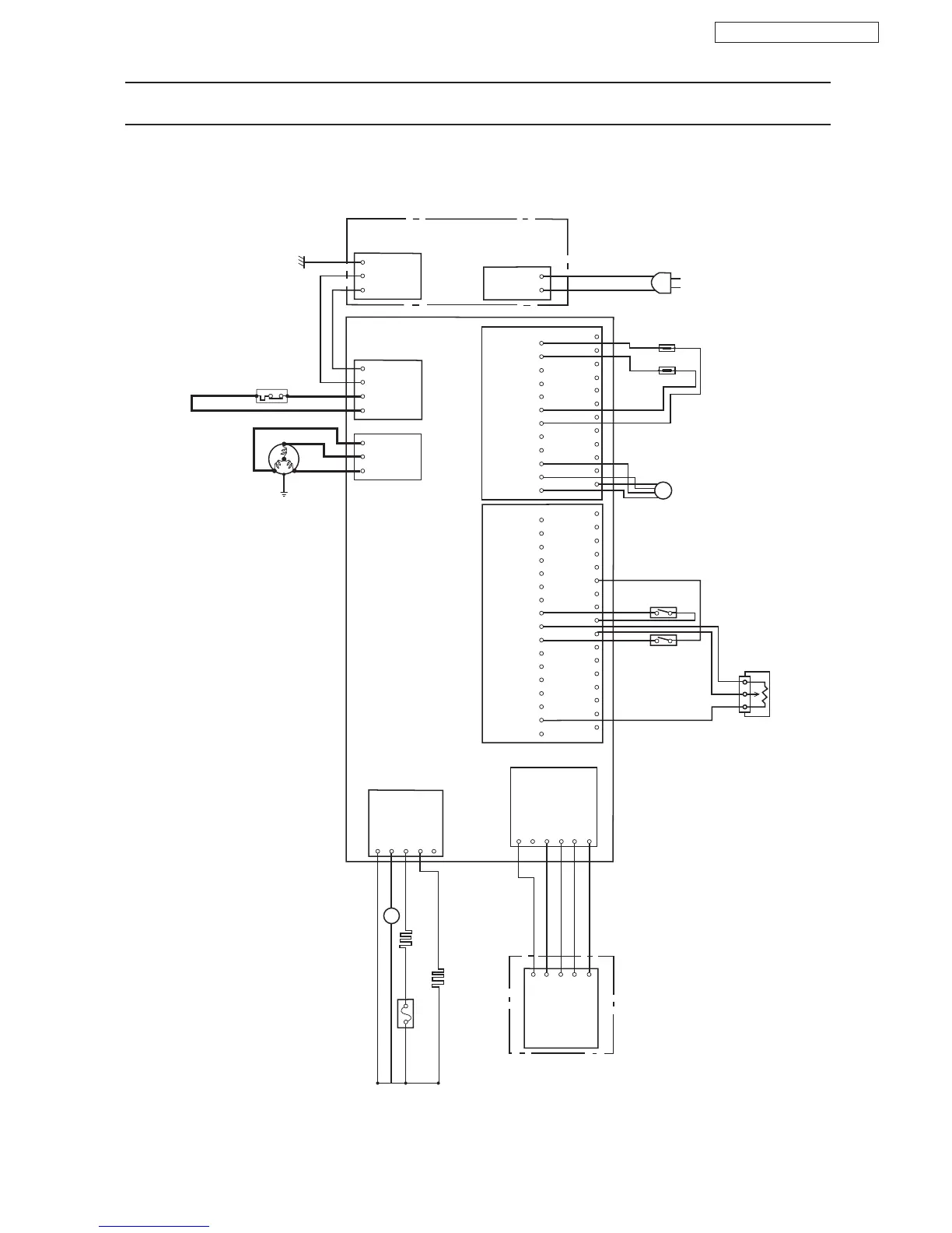
9. SCHEMATIC DIAGRAM
9.1 Wiring Connection Diagram
NR-B37MV2 / NR-B41MV2
NF B OARD
1 BLU E
BASE BOARD
3 WHIT E
5 BLACK
1 BLACK
BLACK
BLACK
YELLOW
HEATER AS. PC.
DEFROST HEA TER (264.5
Ω
)
ROOM LAMP 240V 15W
TEMP FUSE (73 ˚C )
LIGHT BLUE
PINK
WHITE
YELLOW
YELLOW
GREEN
GREEN
RED
RED
BLACK
BLACK
WHITE
W
HITE
MOTOR PROTECTOR
V
W
U
EART H
MOTO R
BROW N
3 WHIT E
5 BLUE
7 BROW N
1 WHIT E
3 BLAC K
5 GR AY
GR AY 3
BLACK 1
CON30 1
CON20
1CON30 3
CON 1CON 2
EART H
CON30 2
BLACK 2
ORANGE
PC DOOR
SWITCH
N, C
3
N, C
3
GREE N
BROWN
FCC
DFC
GR AY
4
6
8
10
12
1
3
5
7
9
11
13
15
17
19
21
23
1
3
5
7
C 2
C 2
9
11
13
15
17
19
21
23
25
27
29
31
32
33
16
18
20
14
20
22
24
PURPL E
BROW N
16
18
PINK
YELLOW
WHITE
FAN MOTOR
FC DOO R
SWITCH
RE D
M
2
4
6
8
10
12
14
RE D
YELLOW
BLUE
22
24
26
28
30
34
BLAC K
2P
220V / 50Hz
CON3
CON7
DOOR CONTRO L
3
2
1
1
1
12345
23 45 6
3579
*
*
*
*
*
*
*
*
*
*
*
*
*
*
*
*
*
*
*
*
*
*
*
*
*
*
*
*
*
*
*
*
*
*
*
*
*
*
*
*
*
*
*
L
~
(15.4 k
Ω
)

Related product manuals