EasyManua.ls Logo

Panasonic OLED-201806 - Page 24

Panasonic OLED-201806
87 pages
Print Icon
To Next Page IconTo Next Page
To Next Page IconTo Next Page
To Previous Page IconTo Previous Page
To Previous Page IconTo Previous Page
Loading...
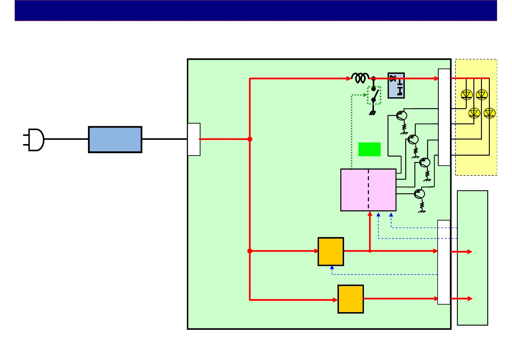
LDP
(Backlight)
DCDC
STB5V
16V
TV_SUB-ON
Cathode
PWM
VLED
< LDP >
A
24
BL-ON
Power Board Structure -2 ( LDP Board only )
AC Adaptor
DCDC
19.5V
DC19.5VAC
DCDC LED
Drive
IC
( only TH/TC-40F4##/40FS### , except Europe/Oceania )
4 ch
Anode

Related product manuals