EasyManua.ls Logo

Panasonic OLED-201806 - Page 28

Panasonic OLED-201806
87 pages
Print Icon
To Next Page IconTo Next Page
To Next Page IconTo Next Page
To Previous Page IconTo Previous Page
To Previous Page IconTo Previous Page
Loading...
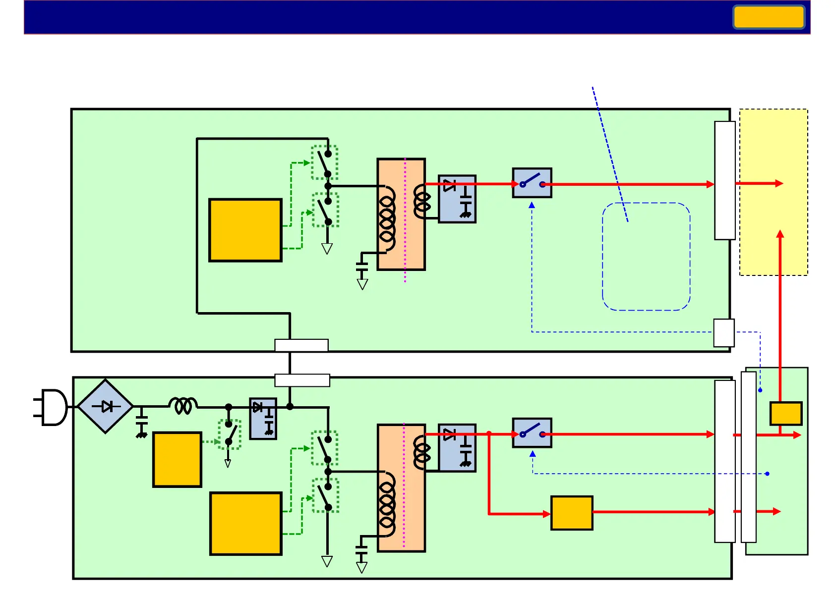
(T-CON)
REG
16V
STB5V
16V
IC7500
Power
IC
HO
LO
PFC
IC
IC7301
Power
IC
HO
LO
< P + PB >
A
28
Power Board Structure -6 ( P+PB Boards )
(TNPA6831)
(TNPA6830)
PB
EVDD_ON (BL-ON)
( only 65FZ** )
24V
12V
P
REG
OLED
There is no drive circuit for backlight
24V
TV_SUB-ON
P2
PB5
PB4
P6
PB6

Related product manuals