EasyManua.ls Logo

Panasonic OLED-201806 - Page 71

Panasonic OLED-201806
87 pages
Print Icon
To Next Page IconTo Next Page
To Next Page IconTo Next Page
To Previous Page IconTo Previous Page
To Previous Page IconTo Previous Page
Loading...
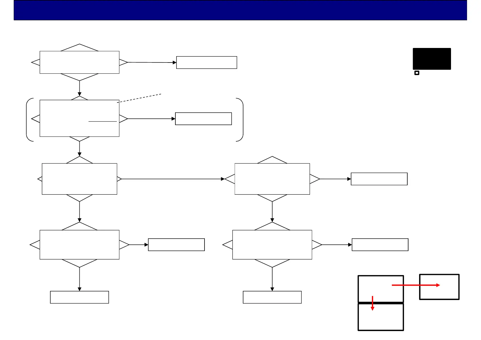
Troubleshooting for No Power On (Power LED is off = No blinking) -3
NG
Check if the output 16V
(SRV-16V in A board)
OK
NG
Replace A board
Check if the output of
STB5V.
Disconnect A02 connecter.
Short check of STB5V line
in A board.
No
Shorted
Shorted
Replace P board
Replace A board
Disconnect A02 connecter.
Short check the SRV-16V
In A board.
Shorted
No shorted
Replace A board
< 65FZ series >
OK
71
P
A
STB5V
16V
P2
A02
Both of STB5V and 16V are necessary before lighting power LED.
( refer to page 49 of “Simple Power On Sequence (FX/FS/FZ Series)” )
Replace P board
Disconnect P6 connecter.
Power on check.
PB
Connect P6 connecter.
Disconnect A10 connecter.
Power on check few times.
(because we can’t check
the power LED)
Replace K board
Power on
NG
NG
Replace PB board
Power LED lit
Wait enough time to discharge before connect P6
400V
No
Picture
LED off

Related product manuals