EasyManua.ls Logo

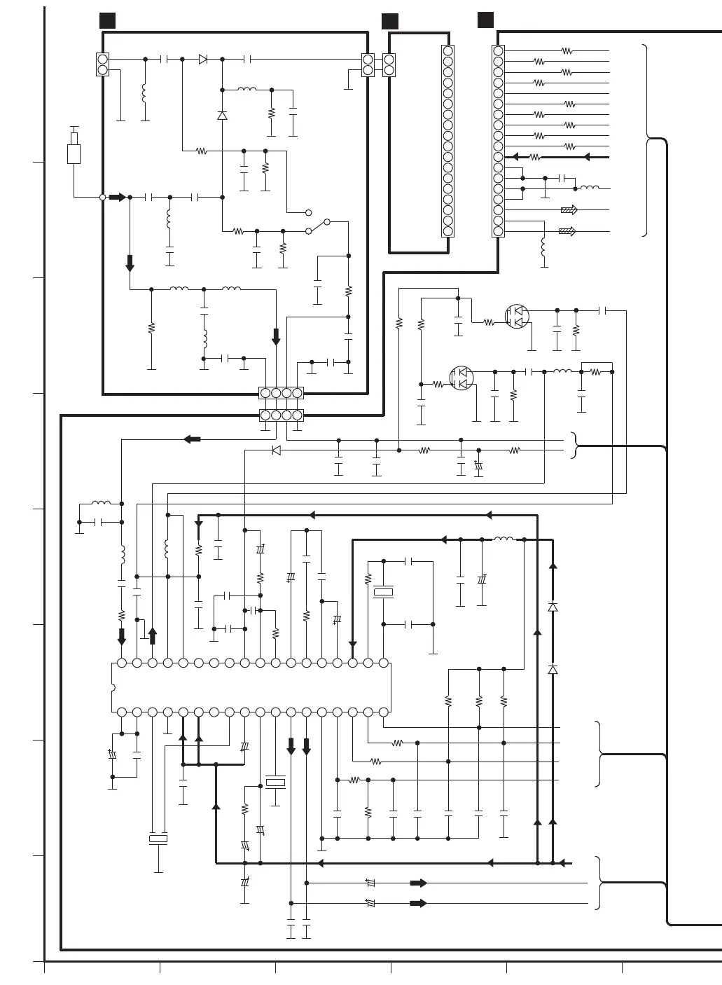
Panasonic RF-D1 - sche_all; Schematic Diagram; (A)MAIN CIRCUIT; IC1

Panasonic RF-D1
31 pages
Print Icon
To Next Page IconTo Next Page
To Next Page IconTo Next Page
To Previous Page IconTo Previous Page
To Previous Page IconTo Previous Page
Loading...
1
2
1
2
1
2
3
4
5
6
7
8
9
10
11
12
13
14
15
16
17
18
1
2
3
4
5
6
7
8
9
10
11
12
13
14
15
16
17
18
CN701
LOCK DET
RF RST
PLL-SCL
PLL-SDA
NRST
MPUMOD
MPUCLK
MPURX
MPUTX
NIRQ
DDOWFIC
GND
GND
DAB5V
DAB5V
DAB- L
A GND
DAB- R
C701
K0.001
R739
1K
R738 1K
R737 1K
R736 1K
R735 1K
R734 1K
R730 1K
R731 1K
R732 1K
R733 1K
LOCKDET
RF RST
PLL-SCL
PLL-SDA
NRST
MPUMOD
MPUCLK
MPURX
MPUTX
NIRQ
DDOWFIC
DAB5V
DAB- L
DAB- R
C3
D10P
C13 K0.001
L3
L2
PRINT_COIL
C1
K47P
1
2
3
4
5
6
7
8
9
10
11
12
13
14
15
16
17
18
25
26
27
28
29
3031
323334
35
36
19
20
21
22
23
24
FM
RF-IN
AM
RF-IN
REG
GND2
FM-MIX
FM
RF-OUT
VCC2
GND1
FM-
OSC
AM-
OSC
AM-MIX
VCC1
B02
B01
AM
IF-IN
FM
IF-IN
A-OUT
P
DET
P
COMP
A-IN
FM
DET
PD
AGC
L-OUT
R-OUT
AM
LOW-CUT
DET-
OUT
VSS
CE
D1
CL
D0
X IN
X OUT
VDD
MPX-IN
D5
B0AACK000004
R18
3.3K
C37
10V 100
R22
1K
C60
K330P
C50
K100P
C51
K100P
C47
K100P
R24 100K
C43
K0.001
R26
10K
R25 10K
R23 10K
C44 50V1
C45
50V1
C41
K0.001
C39
K0.001
CF1
J0B1075A0101
C31
10V100
C32
50V 1
R16
3.3K
C33
50V 0.47
C25
K0.047
C30
50V 1
J0B1075A0112
CF3
C17
10V100
C20
K0.047
IC1
PRINT_COIL
R15 10
C24
K0.01
C16 K0.01
C21
K0.001
C19
K0.01
C29
K0.01
R19
4.7K
R21 10K
C28
50V3.3
R17 1.5K
C38
10V22
C49
C42
K330P
C46 50V4.7
C35
J27P
X1
H0A750200010
C36
J22P
R27
100K
R31
22K
R30
100K
C48
K0.001
C40
6.3V100
D321
B0AACK000004
D320
B0AACK000004
1
2
3
4
1
2
3
4
R621
10K
C611
K22P
L611
C613
K33P
C612
K22P
R612
1K
R611
1K
L621
L622
C623
K22P
L623
C619
K0.001
R618
100
C4
K0.001
R3
3.3K
D1
SVC236-AS
C12 D6P
R4 100K
C8
K0.001
L10
R9 10
C9
K0.01
L11
R14 4.7K
R2 100K
C18
0.022K
D4
SVC236-AS
R11
10K
C23
D10P
R13
100K
C22
K0.001
EXANT
FCONNECT
1
2
L601
C601
K100P
D601
1SS390TE61
D602
1SS390TE61
L603
C602
K0.001
R604
1K
C604
K0.001
C616
K0.001
R616
10K
EXT
IN
SW601
RSS2B043-K
C615
K0.001
R615
10K
R_PLL_DO
R_PLL_CL
R_PLL_DI
R_PLL_CE
TELESCOPIC
ANTENNA
LX701
LX703
C66
K220P
C67
K220P
C630
K0.001
D
C
TUN 5V
A
B
CX57
K100P
RX4 68
1
2
1
2
3
IC1
LV23002M
FM RF/IF/MPX
PLL IC
[1]
[0]
[5.3]
[5.3]
[5.3]
[0] [0] [0]
[1.8]
[1.8]
[1.8]
[0.7]
[1.6]
[2]
[4]
[2.2]
[2.2]
[2.2]
[3.75]
[0.2]
[0.2][0][0]
[2.4]
[2.4]
[3.2]
[4.2]
[4.3][2.2]
[5.3]
[5.3]
[0]
[2.2] [2.2]
[2.7]
DAB UNIT
(RAL0043)
L7
R20 39K
K0.01
C623
K22P
C624
Z0.1
C68
K0.01
A
B
C
D
E
F
G
H
1
4
5
6
2
3
MAIN CIRCUIT
Schematic Diagram-1
TUNER CIRCUIT
B
A
C
RF-D1(EB) Main Circuit
CN1
CN2

Related product manuals