EasyManua.ls Logo

Panasonic S-36PY1E5

Panasonic S-36PY1E5
739 pages
To Next Page IconTo Next Page
To Next Page IconTo Next Page
To Previous Page IconTo Previous Page
To Previous Page IconTo Previous Page
Loading...
3-20
3
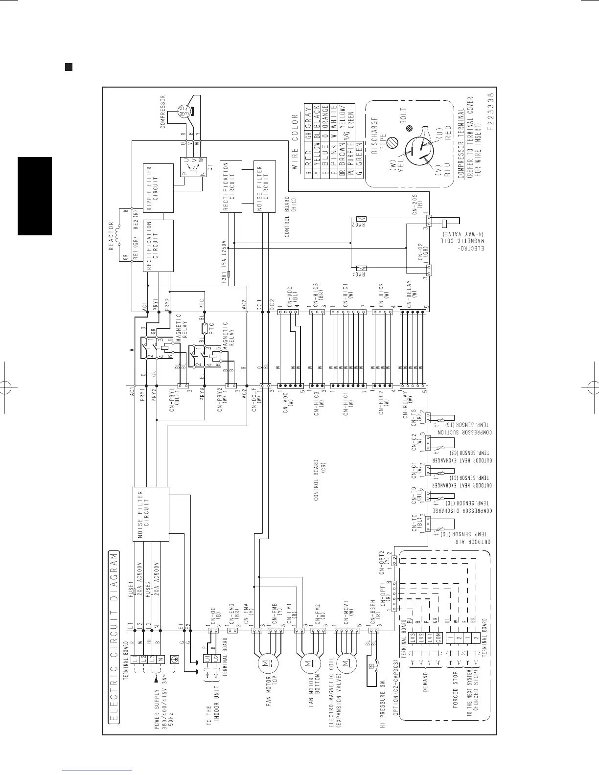
3-2. Outdoor Units
3-phase U-100PE1E8 / U-125PE1E8 / U-140PE1E8 /U-140PEY1E8
SM830211-07PAC-i.indb20SM830211-07PAC-i.indb20 2013/07/1714:07:112013/07/1714:07:11

Table of Contents

Other manuals for Panasonic S-36PY1E5

Related product manuals