EasyManua.ls Logo

Panasonic SB-PC72 - Page 72

Panasonic SB-PC72
148 pages
Print Icon
To Next Page IconTo Next Page
To Next Page IconTo Next Page
To Previous Page IconTo Previous Page
To Previous Page IconTo Previous Page
Loading...
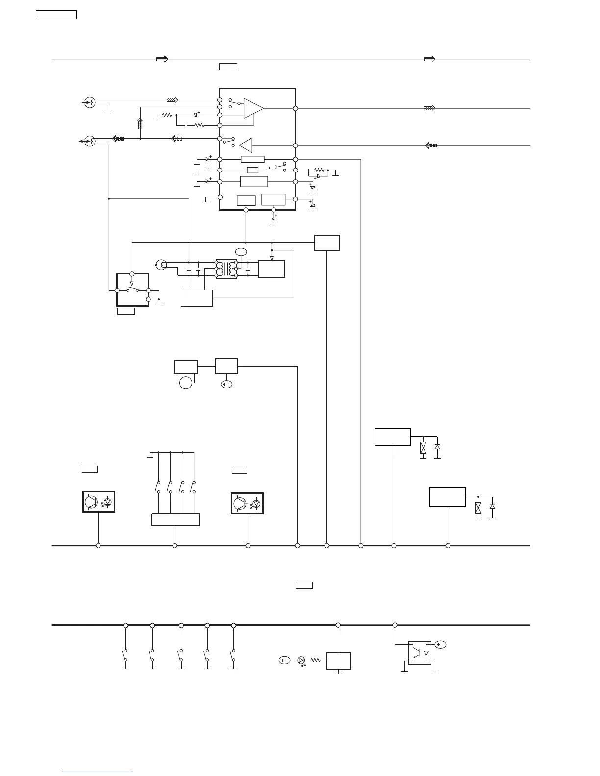
AN7348S-E1
P.B EQ/REC AMP/
ALC/TPS AMP
IC1001
C1AA00000612
R/P SELECT
IC1004
IC971
CNB13030R2AU
PHOTO
INTERRUPTER
Q1003
SWITCHING
(BEAT PROOF/
RECH)
L1002
BIAS OSC
CONTROL
Q1004, Q1005,
Q1007
NOR/CrO &
HI/LO LOGIC
LOGIC
REC/PB
RIPPLE
REJECTION
LOGIC L/H
ALC
Q2704
Q6800, Q6802
D951
SWITCH
PLUNGER
SUPPLY SWITCH/
PLUNGER:ON/OFF
SWITCH
PLUNGER
SUPPLY SWITCH/
PLUNGER:ON/OFF
SWITCH
90
PHOTO_2
IC951
CNB13030R2AU
PHOTO
INTERRUPTER
89
PHOTO_1
79
PLUNGER_1
Q6801, Q6808
80
PLUNGER_2
78
DECK1_H
10
16
14
13
11
6
19
15
12
21(4)
22(3)
17(8)
1(2)
24(23)
18(7)
9
3
5
2
4
71
REC
Q2703
DECK
MOTOR
SWITCH
74
MOTOR
20(5)
M1002
Z971
INTERFACE
91
DECK2
S972
HALF
S975
RECINH_F
S971
MODE
D971
(DECK 2)
R/P HEAD
LCH
Q6811
LED
DRIVE
D6809~D6810
S974
RECINH_R
B
B
Q1017
MOTOR
SWITCH
M
(DECK 2)
ERASE HEAD
(DECK 1)
P.B. HEAD
LCH
B
5
POSITION
22
BOTTOM_SW
4
OPEN_SW
1
ST_SW
100
PLAY_SW
21
CHANGE_SW
S4
OPEN
S1
STOCK
S2
PLAY
S3
BOTTOM
S5
CHANGE
85
LEDCONT
IC2818
C2CBJG000653
MICROPROCESSOR
B
Q1
PHOTO COUPLER
72
SA-VK725DEE

Table of Contents

Related product manuals