EasyManua.ls Logo

Panasonic SB-PC72 - Page 83

Panasonic SB-PC72
148 pages
Print Icon
To Next Page IconTo Next Page
To Next Page IconTo Next Page
To Previous Page IconTo Previous Page
To Previous Page IconTo Previous Page
Loading...
15
14
13
12
11
10
2
4
6
8
9
7
5
3
1
30
29
28
27
26
25
17
19
21
23
24
22
20
18
16
36
35
34
33
32
31
50
49
48
47
46
38
40
42
44
45
43
41
39
37
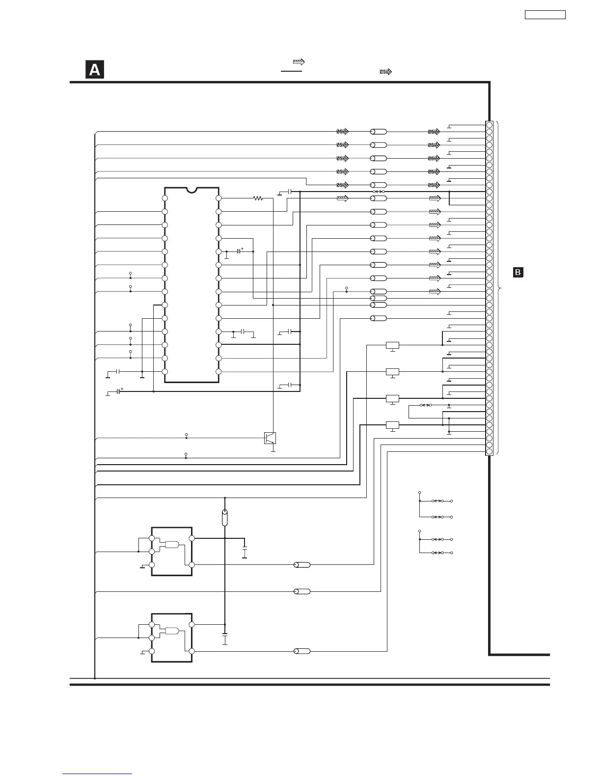
SCHEMATIC DIAGRAM - 4
DVD MODULE CIRCUIT
: +B SIGNAL LINE
TO
MAIN CIRCUIT
(CN2813) ON
SCHEMATIC
DIAGRAM - 11
FP8101
Y/PY/G
VGND
VGND
VGND
VGND
VGND
ADAC5V
ADAC5V
ADACGND
ADACGND
ADACGND
ADACGND
ADACGND
ADACGND
DGND
DGND
D+5V
D+5V
D+5V
A+5V
A+5V
A+5V
AGND
AGND
D+1.2V
D+1.2V
DGND
DGND
M+9V
M+9V
MGND
MGND
DGND
DGND
LB8303
J0JBC0000042
CB/PB/B
LB8304 J0JBC0000042
CR/PR/R
LB8305 J0JBC0000042
Y
LB8301 J0JBC0000042
C
LB8302
K8421 ERJ3GEY0R00V
J0JBC0000042
MIX-L
LB8421 ERJ2GE0R00X
MIX-R
LB8422 ERJ2GE0R00X
OP_CPU-CLK
LB8691
ERJ2GEJ101X
FL
LB8425 ERJ2GE0R00X
FR
LB8426 ERJ2GE0R00X
SL
LB8427 ERJ2GE0R00X
SR
LB8428 ERJ2GE0R00X
CNT
LB8429 ERJ2GE0R00X
SW
LB8430 ERJ2GE0R00X
A-REF
LB8423 ERJ2GE0R00X
ZFLAG&AMUTE
LB8424 ERJ2GE0R00X
AUDIODIGITAL
LB8491
TC8430
CL8491
ERJ2GE0R00X
OP_CPU-CMD
LB8692
ERJ2GEJ101X
OP_CPU-STAT
LB8693
ERJ2GEJ101X
FL8103
F1H0J1050022
VCC
GND
GND
VCC
CPU_CLK
CPU_CMD
CPU_STAT
Y/PY/G
CB/PB/B
CR/PR/R
Y
C
D+1.2V
C8695
0.1
C8691
0.1
LB8690
J0JBC0000044
IC8421
IC8691
C0JBAA000346
AND GATE LOGIC IC
IC8421
C0FBBK000050
8-CH DAC IC
QR8420
UNR521100L
AUDIO MUTING SWITCH
IC8695
C0JBAA000346
AND GATE LOGIC IC
K8106
ERJ3GEY0R00V
: MAIN SIGNAL LINE
M+9V
ZERO2
VOUT1
VOUT2
VCOM
AGND2
VCC2
VOUT3
VOUT4
VOUT5
VOUT6
AGND1
VCC1
VOUT7
VOUT8
ZERO1
MS
MC
MD
SCK
DATA1
BCK
LRCK
VDD
DGND
DATA2
DATA3
DATA4
MSEL
C8423
6.3V33
C8424
0.1
C8428
0.1
C8422
0.1
C8427
0.1
C8426
0.1
R8420
2.2K
CL8431
C8421
6.3V100
AUDIODIGITAL
SBT3
STBDAC
SBO3
CL8435
AMUT
ADAC-CLK
DMIXOUT
SRCK
LRCK
ADOUT0
CL8432
ADOUT1
CL8433
ADOUT2
CL8428
CL8427
FL8104
F1J1E1040022
K8001
ERJ2GE0R00X
K8004
ERJ2GE0R00X
CL8012
CL8004
CL8001
K8006
ERJ2GE0R00X
K8009
ERJ2GE0R00X
CL8010
CL8007
CL8006
FL8102
F1H0J1050022
FL8101
F1H0J1050022
: DVD VIDEO SIGNAL LINE
1
2
27
28
3
26
4
25
5
24
6
23
7
22
8
21
9
20
10
19
11
18
12
17
13
16
14
15
4
51
2
3
4
51
2
3
83
SA-VK725DEE

Table of Contents

Related product manuals