EasyManua.ls Logo

Panasonic TC-P50VT20

Panasonic TC-P50VT20
101 pages
To Next Page IconTo Next Page
To Next Page IconTo Next Page
To Previous Page IconTo Previous Page
To Previous Page IconTo Previous Page
Loading...
Slide 60
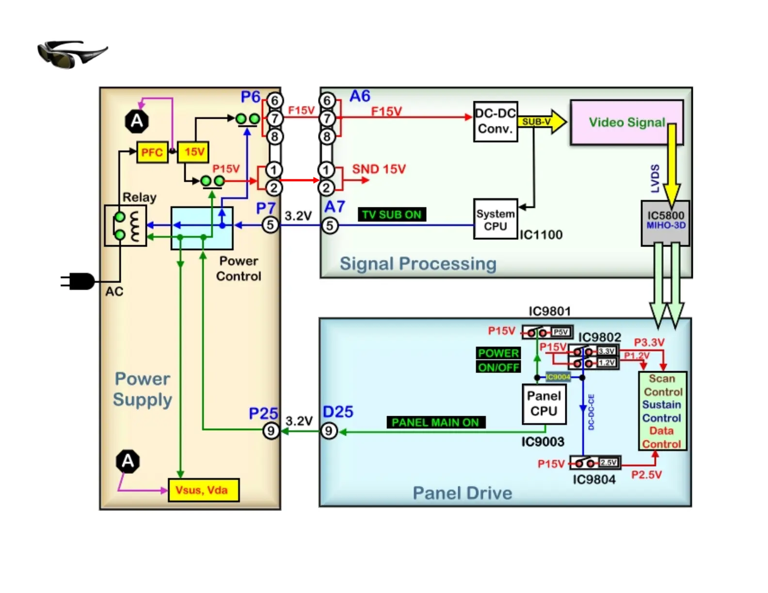
Power On Operation
Slide 60

Table of Contents

Other manuals for Panasonic TC-P50VT20

Related product manuals