EasyManua.ls Logo

Panasonic TH-50PE8U

Panasonic TH-50PE8U
126 pages
To Next Page IconTo Next Page
To Next Page IconTo Next Page
To Previous Page IconTo Previous Page
To Previous Page IconTo Previous Page
Loading...
43
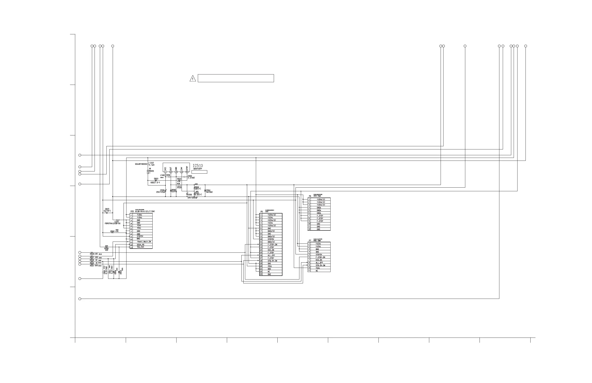
11.7. P-Board (6/6) Schematic Diagram
E
968712
F
B
4
C
5
A
3
D
TH-50PE8U
P-Board (6/6) Schematic Diagram
TH-50PE8U
P-Board (6/6) Schematic Diagram
41
42
43
44
45
46
47
49
48
50
51
52
DA DB DC DE DF DG
DH
DI DJ DK DL DM DNDD
DC-DC CONV.
TO
A-BOARD
(A25)
TO
A-BOARD
(A7)
TO
A-BOARD
(A7)
NO
USE
P-BOARD LSEP1260MXHB (6/6)

Related product manuals