EasyManua.ls Logo

Panasonic TH-L32C3D - Page 39

Panasonic TH-L32C3D
107 pages
Print Icon
To Next Page IconTo Next Page
To Next Page IconTo Next Page
To Previous Page IconTo Previous Page
To Previous Page IconTo Previous Page
Loading...
TH-L32C3D
39
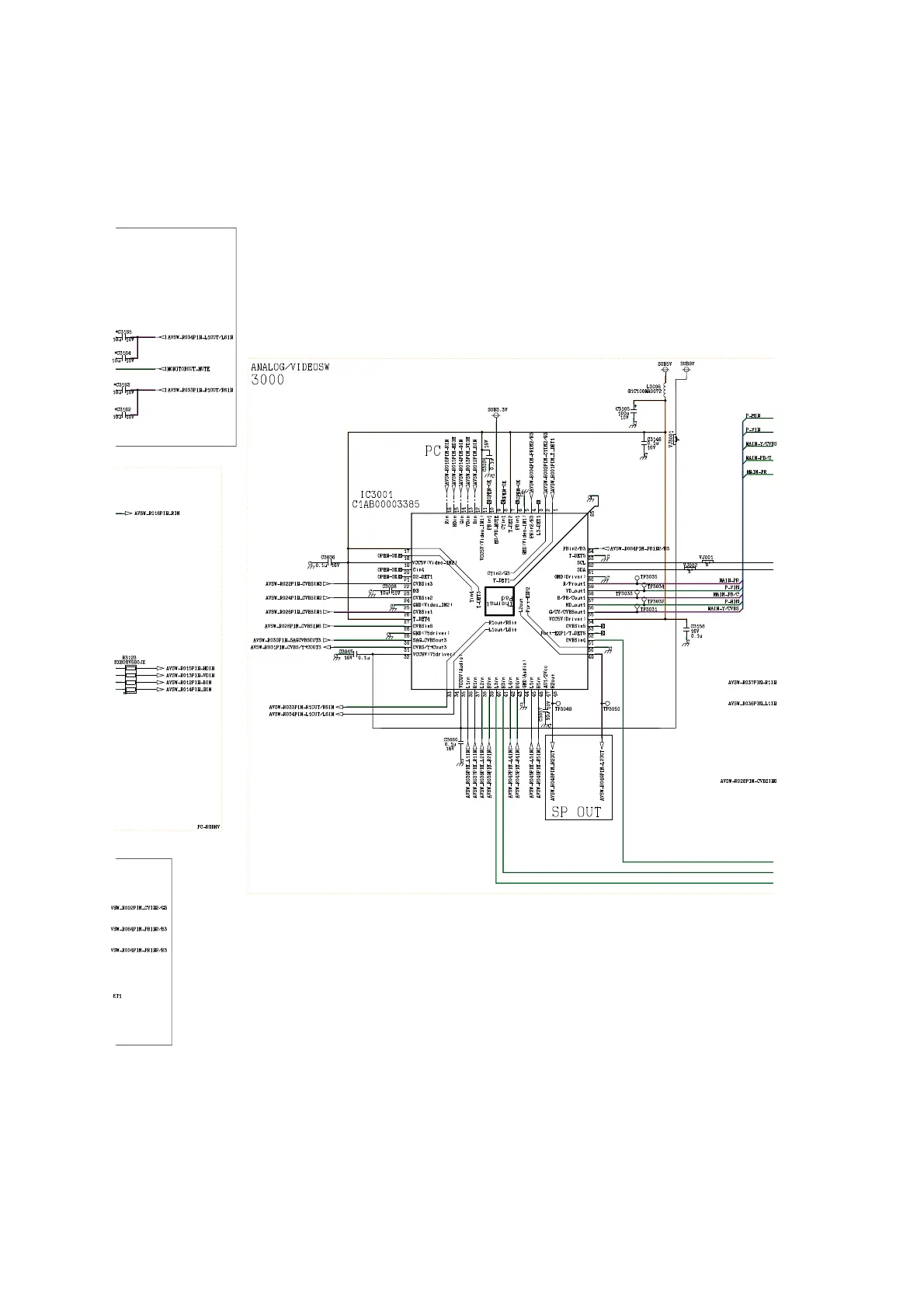
11.2.8. A Board - Sheet : 004 (2 / 3)
<1A>
<2A>
<3A>
<4A>
<5A>
<6A>
<1B>
<2B>

Table of Contents

Related product manuals