EasyManua.ls Logo

Panasonic TH-L32X50Z

Panasonic TH-L32X50Z
84 pages
To Next Page IconTo Next Page
To Next Page IconTo Next Page
To Previous Page IconTo Previous Page
To Previous Page IconTo Previous Page
Loading...
TH-L32X50Z
43
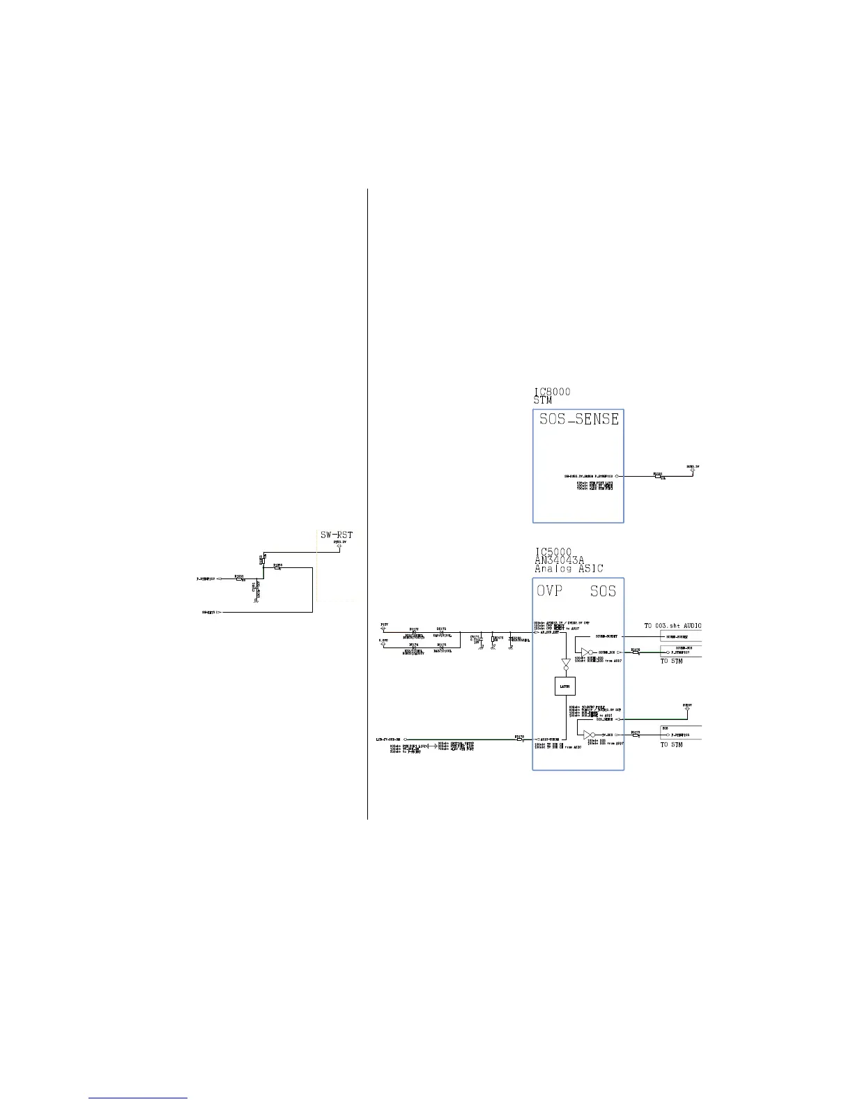
11.2.16. A Board - Sheet : 100 (1 / 3)
<1A>
<2A>

Table of Contents

Related product manuals