EasyManua.ls Logo

Panasonic TH-P42XT50D - Page 54

Panasonic TH-P42XT50D
91 pages
Print Icon
To Next Page IconTo Next Page
To Next Page IconTo Next Page
To Previous Page IconTo Previous Page
To Previous Page IconTo Previous Page
Loading...
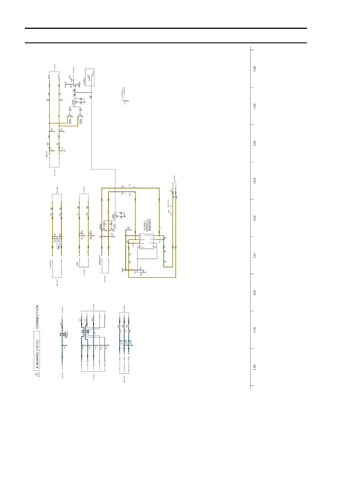
Model No. : TH-P42XT50D/G/M/P/S A-Board (14/14)
S-16

Related product manuals