EasyManua.ls Logo

Panasonic TH-P50S10D - SS-Board (1;2) Schematic Diagram

Panasonic TH-P50S10D
128 pages
Print Icon
To Next Page IconTo Next Page
To Next Page IconTo Next Page
To Previous Page IconTo Previous Page
To Previous Page IconTo Previous Page
Loading...
76
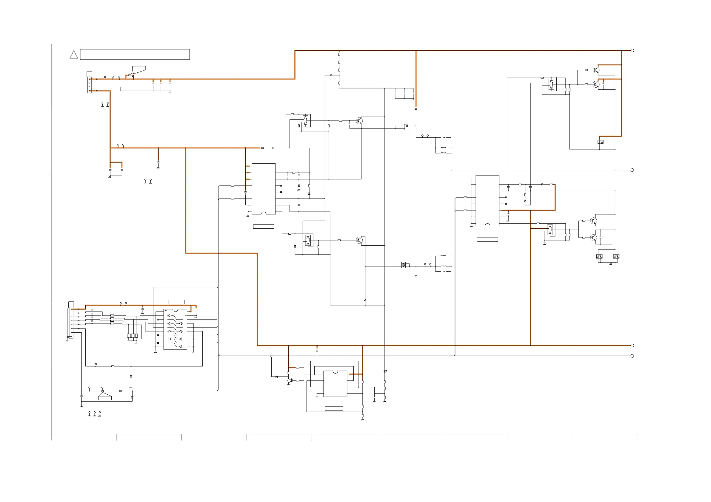
11.34. SS-Board (1/2) Schematic Diagram
+
+
+
+
AA_SOS8
AA_UMH
AA_UML
AA_USL
AA_USH
AA_USH
AA_USL
AA_UMH
AA_UML
AA_SOS8
AA_UEH
5V
C16152
25V
4.7u
C16251
16V
1u
C16153
25V
4.7u
C16092
630V
1000p
C16133
25V
4.7u
C16135
25V
1u
C16154
25V
4.7u
C16023
630V
5600p
C16002
630V
5600p
C16252
25V
1u
C16131
25V
4.7u
C16243
50V
0.01u
C16242
16V
1u
C16041
50V
3900p
C16151
25V
1u
C16018
1.5u
250V
*C16202
250V
4u
*C16203
250V
4u
*C16201
250V
4u
C16071
630V
1000p
C16105
25V
47p
C16104
25V
47p
C16241
10V
100u
*C16012
220V
300u
*C16013
220V
300u
C16271
25V
220u
D16131
B0ECKP000047
D16050
B0ECKP000047
D16152
B0ECKP000047
D16255
MA2J11100L
D16153
B0ECKP000047
D16032
MA2J11100L
D16151
B0ECKP000047
*D16002
B0FBCN000005
*D16052
B0FBCN000008
*D16022
B0FBCN000005
*D16021
B0FBCN000005
*D16041
MA3DF46000LW
D16253
B3ABB0000210
D16281
MAZ80510LL
D16132
MAZ81500ML
IC16251
C0BBBA000024
1
A_OUTPUT
2
A_-INPUT
3
A_+INPUT
4
GND
5
B_+INPUT
6
B_-INPUT
7
B_OUTPUT
8
VCC
C0ZBZ0001324
IC16151
1
LO
2
Vcom
3
VCC2
4
NC
5
NC
6
VS
7
VB
8
HO
9
NC
10
NC
11
VCC
12
HIN
13
NC
14
LIN
15
GND
16
NC
C0ZBZ0000895
IC16131
1
LO
2
GND
3
VCC
4
NC
5
NC
6
VS
7
VB
8
HO
9
NC
10
NC
11
NC
12
HIN
13
NC
14
LIN
15
GND
16
NC
C0JBAZ002811
IC16241
1G
1
2
1A1
3
2Y4
4
1A2
5
2Y3
6
1A3
7
2Y2
8
1A4
9
2Y1
10
GND
11
2A1
12
1Y4
13
2A2
14
1Y3
15
2A3
16
1Y2
17
2A4
18
1Y1
19
2G
20
VCC
SS11
1
3
4
SS33
1
2
3
4
5
6
7
8
L16271
G0ZZ00002183
*L16005
G0C1R1KA0206
*L16002
G0C1R1KA0206
*L16012
G0C1R1KA0206
*L16014
G0C1R1KA0206
*L16015
G0C1R1KA0206
*L16004
G0C1R1KA0206
VSUS
TP34
TP22
TP16
TP39
TP17
TP5
TP38
TP40
TP21
TP13
TP18
TP37
TP7
TP1 TP2
TP41
TP9
TP19
TP8
TP20
TP10
TP14
TP6
TP33
Q16251
2SD0601A0L
*Q16041
B1JAEN000007
*Q16001
B1JADN000006
*Q16051
B1JAEN000007
*Q16022
B1JADN000006
*Q16002
B1JADN000006
*Q16023
B1JADN000006
Q16141
B1HFPFA00001
Q16161
B1HFPFA00001
Q16056
B1HFPFA00001
Q16055
B1HFPFA00001
R16241
EXB38V470JV
R16242
EXB38V472JV
R16143
47k
R16033
56k
R16255
1.2k
R16137
1
R16163
47k
R16001
7.5
R16022
7.5
R16041
5.6
R16155
1
R16280
2.2k
R16173
47k
R16032
82k
R16253
39k
R16260
2.2k
R16182
47k
R16162
47k
R16031
82k
R16256
1.5k
R16258
10k
R16181
10
R16159
1
R16131
100
R16151
100
75
R16154
R16142
47k
R16132
100
R16251
1.4k
R16230
47
R16172
47k
R16231
4.7k
R16257
27k
R16152
100
R16171
10
R16254
6.8k
R16141
10
R16034
27k
R16051
5.6
R16023
7.5
R16252
39k
75
R16134
R16183
47k
R16161
10
75
R16133
R16002
7.5
(GREEN LED)
TPVSUS
VSUS
GND
UML
SOS8_SS
UMH
TPSOS8
P5V
USH
USL
UEH
GND
15V
TO
P-BOARD
(P11)
SS-BOARD TXNSS1HVUM (1/2)
!
TO
C3-BOARD
(C33)
BUFFER
ERROR DET
ENERGY
RECOVERY
FET DRIVER
DRIVER
VSUS Gen.
FET DRIVER
2
F
51 768
A
E
9
B
C
4
D
3
1
4
2
3
VSUS:198V

Table of Contents

Related product manuals