EasyManua.ls Logo

Panasonic TX-40EX613E - Page 47

Panasonic TX-40EX613E
92 pages
Print Icon
To Next Page IconTo Next Page
To Next Page IconTo Next Page
To Previous Page IconTo Previous Page
To Previous Page IconTo Previous Page
Loading...
Nederlands
17
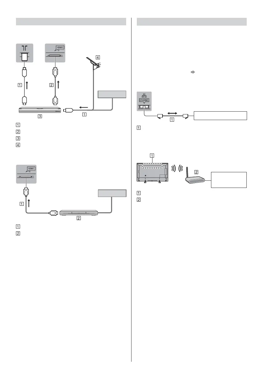
AV-apparaten
dvd-recorder / Blu-ray recorder, enz.
TV
Kabel
RF-kabel
HDMI-kabel
dvd-recorder / Blu-ray recorder, enz.
Aardse antenne
Settopbox
TV
Kabel
HDMI-kabel
Settopbox
Netwerk
Voor gebruik van internetdiensten is een
breedbandnetwerk vereist.

Raadpleeg uw leverancier voor hulp als u geen
breedbandnetwerkservices hebt.

Zorg dat de internetomgeving gereed is voor het
aansluiten van een bekabelde of draadloze verbinding.

Het instellen van de netwerkverbinding start bij het
eerste gebruik van de tv.
(p. 22)
Bekabelde verbinding
TV
Internetomgeving
LAN-kabel (afgeschermd)

Gebruik een afgeschermde dubbeldraadse (getwist
paar, STP) LAN-kabel.
Draadloze verbinding
Internetomgeving
Ingebouwde draadloze LAN-adapter
Toegangspunt

Other manuals for Panasonic TX-40EX613E

Related product manuals