EasyManua.ls Logo

Panasonic TX-50AS500E - Page 26

Panasonic TX-50AS500E
69 pages
Print Icon
To Next Page IconTo Next Page
To Next Page IconTo Next Page
To Previous Page IconTo Previous Page
To Previous Page IconTo Previous Page
Loading...
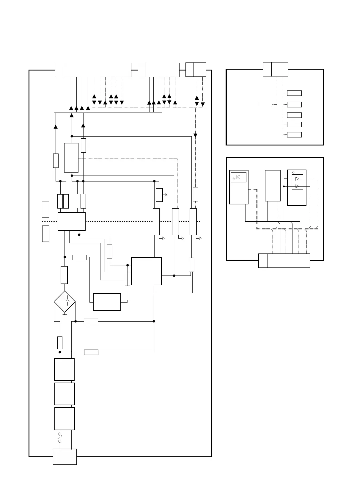
Block Diagram (2/2)
Line
Filter
LF7104
F7101
3
2
4
1
Line
Filter
LF7103
3
2
4
1
CF7101
~
~
+
-
D7106
D7104
D7105
IC7301
14VS
9VW
Resonant
Controller
HOT
COLD
PC7301
Photo coupler
1
VH
4FB
5.3VS
P2
2
3
TO A02
14
11
13
BL_SOS
BL_ON
BL_PWM1
P4
4
3
2
BL_SOS
BL_ON
BL_PWM1
TO PANEL
9
SUB_ON
POWER_ON
12
7
1
10
KEY
IC7401
JK7101
MAIN INPUT
Line
Filter
LF7105
3
2
4
1
T7202
2
4
IC7201
PFC
Control IC
7OUT
8VCC
Q7201
Q7202
4
3
T7301
7
PC7303
Photo coupler
PC7302
Photo coupler
Q7403
24V
16V
SUB_ON
16V
16V
16V
D7305
6REF
10VCC
6
D7304
12
9
14
D7401
D7402
D7409
D7408
Q7402
5.3VS
Q7401
8
KEY
POWER_ON
TO GK4
GK-BOARD
GK4
SW2855
SW2854
SW2853
SW2852
SW2851
KEY1
SW2857
P-BOARD
3
2
TO P5
POWER_ON
6
P5
3
2
K-BOARD
K10
7
3
4
5
6
1
SUB3.3V
STBY3.3V
RM2800
VCC
OUT
SN2800
AI
2
4
VCC
OUT
D2802
R
G
TO A10
REMOTE
AI
G_LED_ON
R_LED_ON
SUB3.3V
AI
STBY 3.3V
STBY 3.3V
R_LED_ON
G_LED_ON
REMOTE
Line
Filter
Line
Filter
IC7503
DC/DC
2
3
24
9
24
24
6
26

Related product manuals