EasyManua.ls Logo

Panasonic TX-50AS500E - P, K, GK Board Schematic Diagrams

Panasonic TX-50AS500E
69 pages
Print Icon
To Next Page IconTo Next Page
To Next Page IconTo Next Page
To Previous Page IconTo Previous Page
To Previous Page IconTo Previous Page
Loading...
+
`
-
`
+
SHEET
PLOT
VARIATION
L.FL.F L.F
N1
NC
NC
NC NC
NC
NO
HOLDER
S
D
G
C7206
4.7u
25V
C7207
<
220p
1kV
C7204
0.1u
50V
F1J
C7201
1000p
50V
F1H
C7214
0.01u
50V
F1J
C7205
1000p
50V
F1J
C7203
0.1u
50V
F1H
C7209
=
0.82u
ECWFD2W824KC
C7104
=
0.22u
Not specified DC
F0CAF2240010
PCX2339S60047
C7103
470p
Not specified DC
C7105
=
0.22u
Not specified DC
F0CAF2240010
PCX2339S60047
*C7220
0.01u
50V
F1J
C7102
470p
Not specified DC
C7202
2200p
50V
F1J
C7213
65u
450V
F2A2W6500001
D7104
B0EAKR000022
D7221
B0ACCD000008
D7105
B0EAKR000022
D7211
B0JCMG000043
D7215
B0HAPR000013
*D7106
B0EBNT000028
<
KBJ4KV KBJ-T-5.5/8.1
1
*
2
*
3
*
4
*
*CF7101
D4CAY4R7A096
<
*D7101
ERZE08C621CD
<
*LF7104
G0B183GA0082
1
23
4
*LF7103
G0B183GA0082
<
1
23
4
LF7105
G0B350GA0083
<
1
23
4
IC7201
C0DBBYY00058
FA5696N-C6-TE3
1
FB
2
COMP
3
RT
4
OVP
5
IS
6
GND
7
OUT
8
VCC
L7207
J0JYC0000344
L7201
EXCELDR35V
<
*T7202
G4DYA0000496
<
1
2
4
5
10
6
8
F7101
K5E502YYA213
K5E502YYA162
C
CC C
H2
H1
JK7101
K2AAYB000010
K2AAYB000006
K2AAYB000009
AC-036-PPE(P8)
12
ZA7102
K4AD01A00004
K4AD01A00003
ZA7105
K4AD01A00004
K4AD01A00003
ZA7101
K4AD01A00004
K4AD01A00003
TP7204
TP7202
TP7102
TP7104
TP7201
TP7107
TP7103
TP7203
TP7108
TP7101
Q7201
B1CERR000096
TK10A60W,LS1PA2X(M
*
*
Q7202
B1ADCE000022
JS7204
0
JS7105
<
0
JS7305
<
0
JS7106
<
0
JS7201
<
0
JS7203
<
0
R7205
47
R7230
1%
44.2k
R7104
1k
R7105
1k
R7212
68k
R7234
820k
1%
R7229
1%
200k
D1BD2003A203
R7208
0.22
1W
*R7242
2.2M
*R7243
2.2M
R7219
51k
R7201
0.22
1W
R7231
1%
430k
R7225
1.5M
1%
R7227
1.5M
1%
R7203
56k
R7101 1M
D0GF105JA048
R7202
0.22
1W
R7228
1.5M
1%
R7102 1M
D0GF105JA048
R7224
820k
1%
*R7241
2.2M
R7220
22k
R7207
100k
R7204
100
R7103 1M
D0GF105JA048
R7211
100k
R7232
360k
1%
*R7240
2.2M
*R7244
120k
R7206
4.7
R7226
1.5M
1%
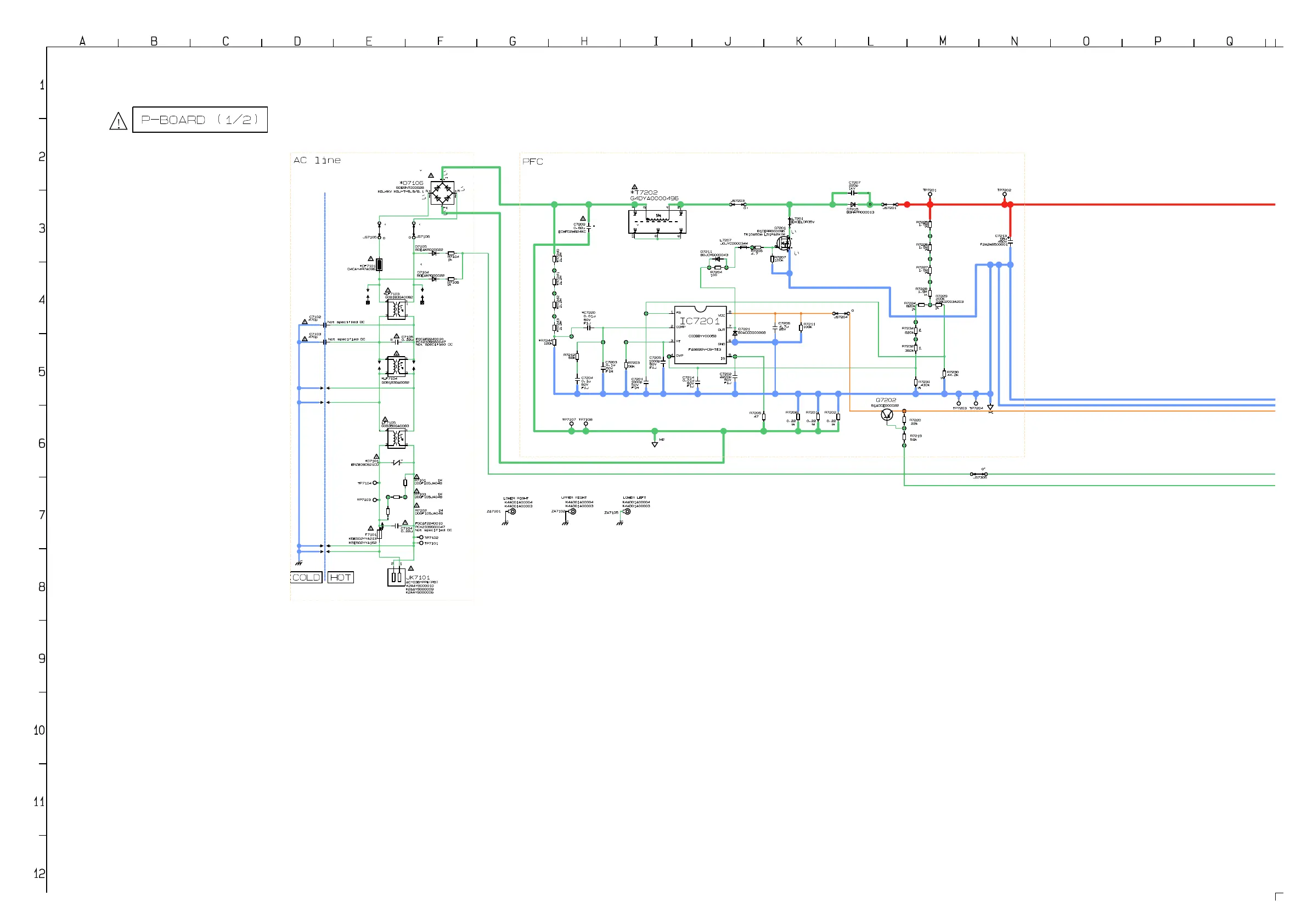
AC line
PFC
LOWER RIGHT
UPPER RIGHT LOWER LEFT
HOTCOLD
!
!
!
!
!
!
!
!
!
!
!
!
!
!
!
!
!
P-BOARD (1/2)
!
A B C D E F G H I J K L M N O P Q
1
2
3
4
5
6
7
8
9
10
11
12
60

Related product manuals