EasyManua.ls Logo

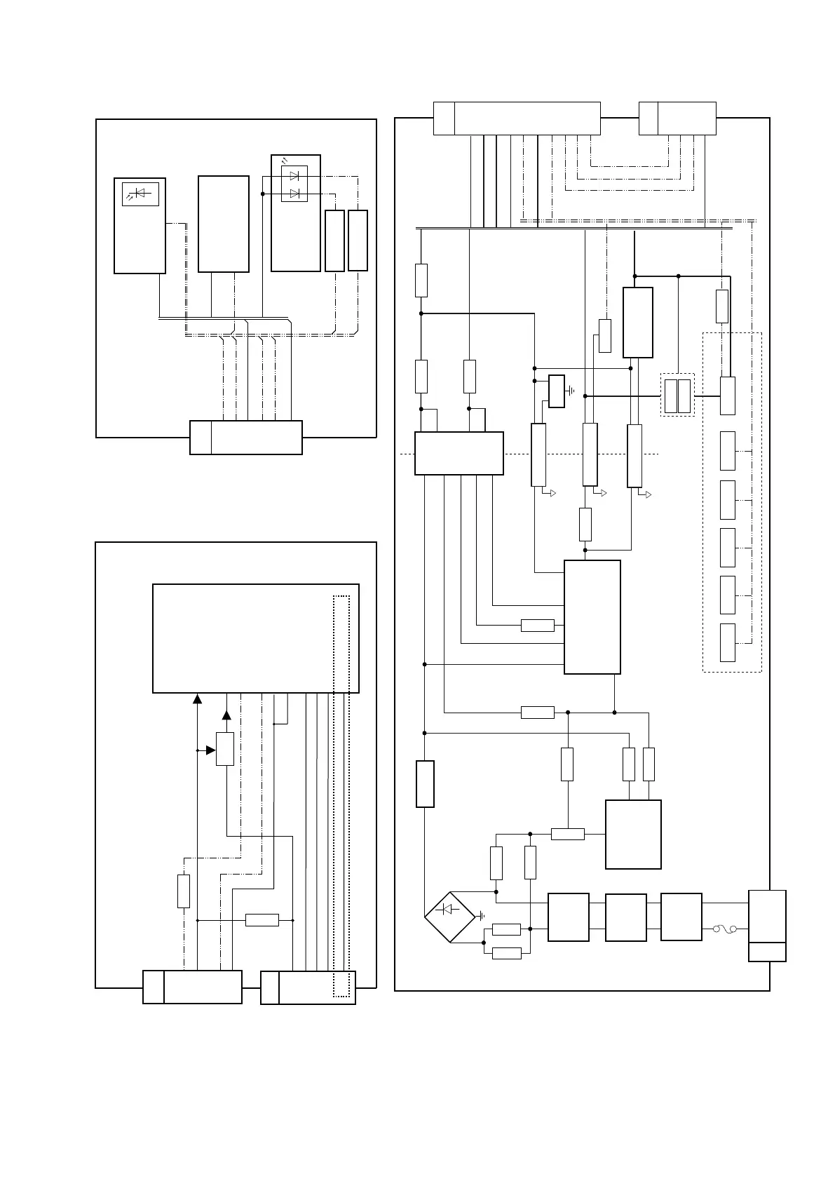
Panasonic TX-L32E30B - System Block Diagram (Part 2); Major Functional Blocks Overview (2;2)

Panasonic TX-L32E30B
70 pages
Print Icon
To Next Page IconTo Next Page
To Next Page IconTo Next Page
To Previous Page IconTo Previous Page
To Previous Page IconTo Previous Page
Loading...
Block Diagram (2/2)
KA-BOARD
KA10
2
3
4
5
7
1
STBY 3.3V
SUB3.3V
RM2800
3 1
VCC OUT
SN2800
AI
3
1
VCC
OUT
D2800A
R
G
TO A10
Q2800
Q2801
REMOTE
AI
G LED
R LED
SUB3.3V
AI
STBY 3.3V
STBY 3.3V
R LED
G LED
P-BOARD
IC7601
REMOTE
TUNER 6V_5.8VS
P2
4
5
TO A02
16V
16V
16V
12
13
14
BL_SOS
BL_ON
PWM
P4
1,2
3
4
BL_SOS
BL_ON
PWM
14-10
TO LD4
24V
8
TV_SUB_ON
STB5.8V
9
6
2
11
KEY1
KEY CONTROL
SW7402SW7403SW7406SW7407 SW7404
MAIN IN
2
1
P1
F7101
LF7101
3
2
4 1
CF7101
~
~
+
-
D7102
Line Filter
LF7102
3
2
4 1
Line Filter
LF7103
3
2
4 1
Line Filter
CF7102
1SW
10
4
9
13
T7301
1
17
D7502
14
D7501
T7201
3 1
D7302
D7303
D7202
IC7201
2COMP
Power Factor
Control IC
8
VCC
7OUT
Q7201
Q7301
Q7202
IC7301
23D2
14VW
8Vcc
PWM
Controller
20
G2 19D1_s2
11FB
Q7343
D7326
6
7
PC7301
Photo coupler
PC7303
Photo coupler
PC7302
Photo coupler
IC7502
Q7504
16V
24V
10
VREF
STB5.8V
Q7312
Q7501
12VIN
11EN
TUNER 6V
TV_SUB_ON
SW7401
Q7506
Q7507
KEY1
DC/DC
converter
Q7502
TV_SUB_ON
LD-BOARD
LD4
LD2
TO P4
TO PANEL
14
PWM
17-20
PWM
12
BL - ON
8
STB
1-5
VCC24V
1,12
Anode
11
LED24V
LED_SOS
2
9-10
11-12
13-14
15-16
7 (OVP)
23-21
8,9
LED 6_7
4,5
LED 2_3
10,3
LED 1_8
LED 4_5
6,7
Q9502
1
D9500
IC9500
LED DRIVER
DC/DC
only for 37’’
OVP
DC/DC
27

Related product manuals