EasyManua.ls Logo

Parker Hiross Hyperchill ICE310 - Page 10

Parker Hiross Hyperchill ICE310
Print Icon
To Next Page IconTo Next Page
To Next Page IconTo Next Page
To Previous Page IconTo Previous Page
To Previous Page IconTo Previous Page
Loading...
Italiano
8/8 ICE310-360
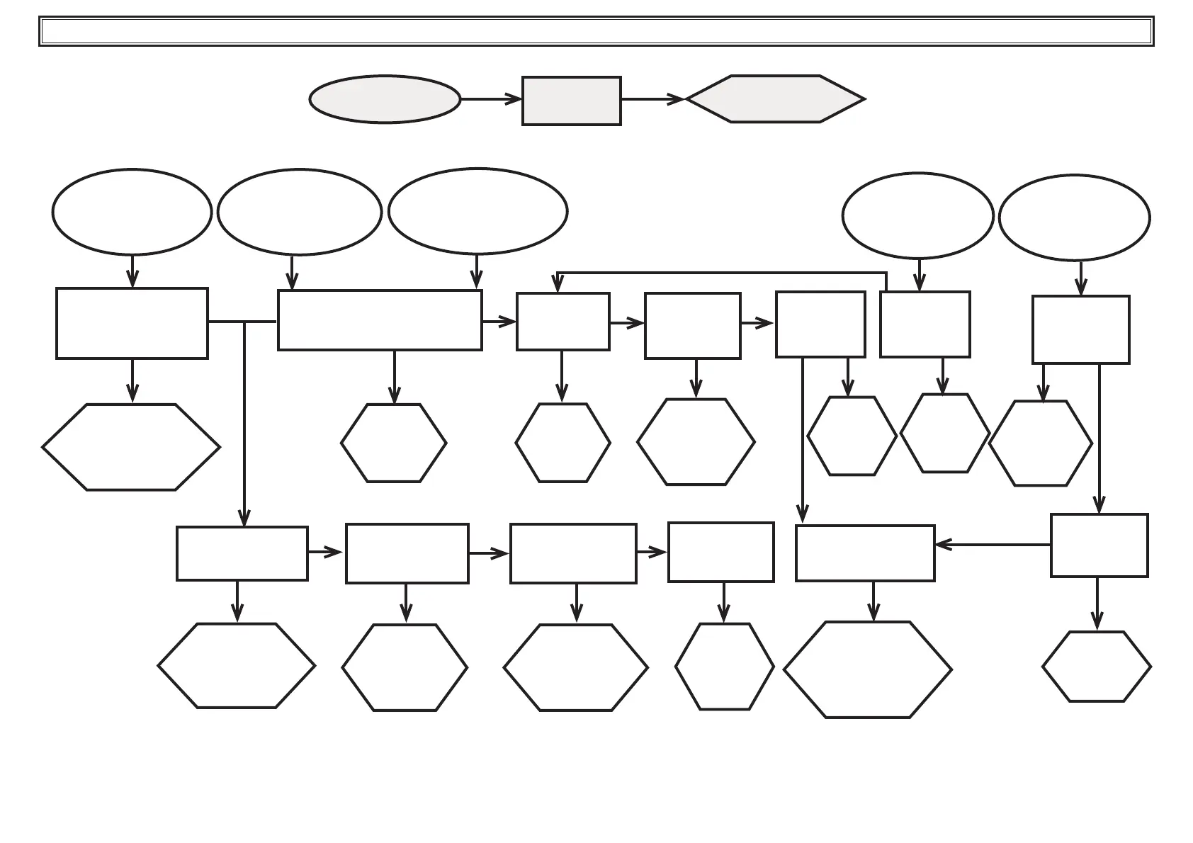
6 Ricerca guasti
GUASTO
CAUSA
RIMEDIO
LA TEMPERATURA DELL’AC-
QUA IN USCITA E’ SUPERIORE
AL VALORE IMPOSTATO
IL COMPRESSORE SI FERMA
PER INTERVENTO DEL PRESSO-
STATO DI ALTA PRESSIONE
ASPIRAZIONE
COMPRESSORE,
LINEA LIQUIDO
BRINATI
IL COMPRESSORE
FUNZIONA
LUNGAMENTE,
E’ RUMOROSO
PORTATA ACQUA
ECCESSIVA, CARICO
TERMICO ELEVATO
DIMINUIRE LA PORTATA DEL
FLUIDO DA RAFFREDDARE
TEMPERATURA
AMBIENTE
ELEVATA
RIPORTARE LA TEMPE-
RATURA AMBIENTE SOTTO
IL VALORE LIMITE
DICHIARATO
PRESSOSTATO
ROTTO O
STARATO
SOSTITUIRE IL
PRESSOSTATO
FILTRO
REFRIGERANTE
INTASATO
SOSTITUIRE
IL FILTRO
ALETTE DEL
CONDENSATORE
SPORCHE
PULIRE LE
ALETTE DEL
CONDENSATORE
SUPERFICIE DEL
CONDENSATORE OSTRU-
ITA
LIBERARE LA
SUPERFICIE
FRONTALE DEL
CONDENSATORE
PORTATA
ACQUA
INSUFFICIENTE
AUMENTARE LA
PORTATA DEL FLU-
IDO DA RAFFRED-
DARE
COMPONENTI
COMPRESSORE
DETERIORATI
RIPARARE O
SOSTITUIRE
COMPRESSORE
PERDITE NEL
CIRCUITO,
IMPIANTO SCARICO
VERIFICARE LA
PRESENZA DI
PERDITE, ELIMINARLE,
CARICARE IL
CIRCUITO
FILTRO
REFRIGERANTE
INTASATO
SOSTITUIRE
IL FILTRO
si
no
si
si si
si si
si
si
si
si
no
no
no
no
IL COMPRESSORE SI FERMA PER
INTERVENTO DEL PRESSOSTATO DI
BASSA PRESSIONE
no
VENTILATORE
GIRA ROVESCIO
no
INVERTIRE
LE FASI
BULBO
TERMOSTATO
SCARICO
no
VALVOLA
TERMOSTATICA
STARATA
no
SOSTITUIRE
LA VALVOLA
RITARARE
LA VALVOLA
si
si
no
no
si

Table of Contents

Related product manuals