EasyManua.ls Logo

Parker Hiross Hyperchill ICE310 - 6 Поиск Неисправностей

Parker Hiross Hyperchill ICE310
Print Icon
To Next Page IconTo Next Page
To Next Page IconTo Next Page
To Previous Page IconTo Previous Page
To Previous Page IconTo Previous Page
Loading...
Русский
8/8
ICE310-360
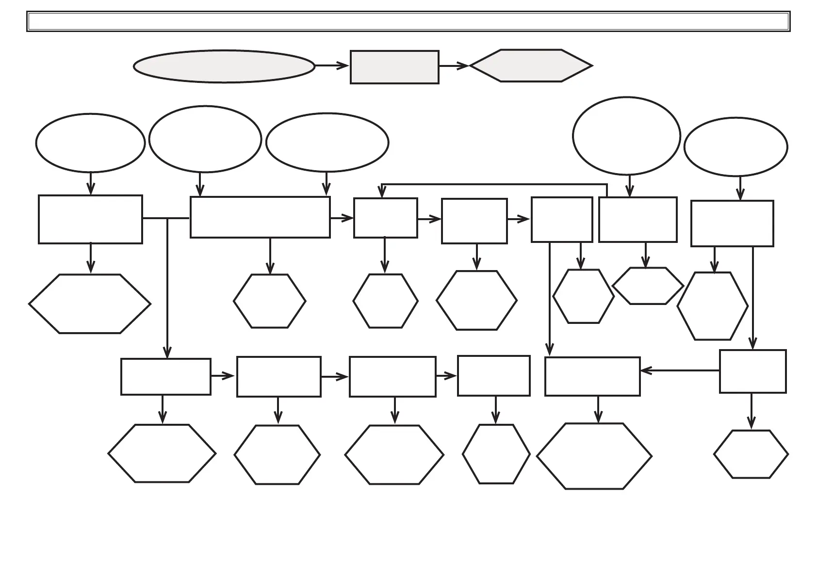
6 Поиск неисправностей
Да
НЕИСПРАВНОСТЬ
ПРИЧИНА
СПОСОБ
УСТРАНЕНИЯ
ТЕМПЕРАТУРА ВОДЫ НА
ВЫХОДЕ ВЫШЕ
ЗАДАННОГО
ЗНАЧЕНИЯ
КОМПРЕССОР ОСТАНАВЛИ-
ВАЕТСЯ В РЕЗУЛЬТАТЕ СРА-
БАТЫВАНИЯ РЕЛЕ ВЫСОКОГО
ДАВЛЕНИЯ
ОБРАЗОВАНИЕ ИНЕЯ НА
ВСАСЫВАЮЩЕМ ТРУБОПРО-
ВОДЕ КОМПРЕССОРА И НА
ЖИДКОСТНОЙ СИСТЕМЕ
КОМПРЕССОР
РАБОТАЕТ
ДОЛГО
ИШУМНО
ЧРЕЗМЕРНЫЙ РАСХОД ВОДЫ
, ВЫСОКАЯ
ТЕПЛОВАЯ НАГРУЗКА
УМЕНЬШИТЬ
ОБЪЕМ
ОХЛАЖДАЕМО
ЙЖИДКОСТИ
ВЫСОКАЯ
ТЕМПЕРАТУРА
ОКРУЖАЮЩЕЙ
СРЕДЫ
ДОВЕСТИ ТЕМПЕРА-
ТУРУ ОКРУЖАЮЩЕЙ
СРЕДЫ ДО ВЕЛИЧИНЫ-
НИЖЕ
ПРЕДЕЛЬНОЙ
ПОВРЕЖДЕНИЕ ИЛИ ПЛОХАЯ
НАСТРОЙКА РЕЛЕ ДАВЛЕНИЯ
ЗАМЕНИТЬ
РЕЛЕ
ДАВЛЕНИЯ
ЗАСОРЕНИЕ
ФИЛЬТРА
ХЛАДАГЕНТА
ЗАМЕНИТЬ
ФИЛЬТР
ОРЕБРЕНИЕ
КОНДЕНСАТОРА
ЗАГРЯЗНЕНО
ЧИСТИТЬ
ОРЕБРЕНИЕ
КОНДЕНСАТОРА
ПОВЕРХНОСТЬ
КОНДЕНСАТОР
А ЗАГРЯЗНЕНА
ЧИСТИТЬ
ЛИЦЕВУЮ
ПОВЕРХНОСТЬ
КОНДЕНСАТОРА
НЕДОСТАТОЧ
НЫЙ РАСХОД
ВОДЫ
УВЕЛИЧИТЬ
ОБЪЕМ
ОХЛАЖДАЕМОЙ
ЖИДКОСТИ
НЕИСПРАВНОСТЬ
КОМПОНЕНТОВ
КОМПРЕССОРА
ОТРЕМОНТИ-
РОВ АТЬ ИЛИ
ЗАМЕНИТЬ КОМ-
ПРЕССОР
УТЕЧКИ ИЗ КОНТУРА,
НЕДОСТАТОЧНО
НАПОЛНЕННАЯ
СИСТЕМА
ПРОВЕРИТЬ СИСТЕ-
МУ НА
НАЛИЧИЕ
УТЕЧЕК, УСТРАНИТЬ ИХ,
ЗАТЕМ НАПОЛНИТЬ
СИСТЕМУ
ЗАСОРЕНИЕ
ФИЛЬТРА
ХЛАДАГЕНТА
ЗАМЕНИТЬ
ФИЛЬТР
Да
Нет
Да
Да Да
Да Да
Да
Да
Да
Да
Нет
Нет
Нет
Нет
КОМПРЕССОР ОСТАНАВЛИ-
ВАЕТСЯ
В РЕЗУЛЬТАТЕ СРАБАТЫВАНИЯ
РЕЛЕ НИЗКОГО ДАВЛЕНИЯ
Нет
ВЕНТИЛЯТОР
ВРАЩАЕТСЯ В
ОБРАТНОМ
НАПРАВЛЕНИИ
Нет
ПОМЕНЯТЬ
ФАЗЫ
МЕСТАМИ
ПУСТОЙ
РЕЗЕРВУАР
ТЕРМОСТАТА
Нет
НЕВЕРНАЯ НАСТРОЙ-
КА ТЕРМОСТАТИЧЕ
СКОГО КЛАПАНА
Нет
ЗАМЕНИТЬ
КЛАПАН
ОТРЕГУЛИРОВАТЬ
КЛАПАН
Да
Да
Нет
Нет

Table of Contents

Related product manuals