EasyManua.ls Logo

Parker Hiross Hyperchill ICE310 - Page 114

Parker Hiross Hyperchill ICE310
Print Icon
To Next Page IconTo Next Page
To Next Page IconTo Next Page
To Previous Page IconTo Previous Page
To Previous Page IconTo Previous Page
Loading...
Ελληνικά
8/8 ICE310-360
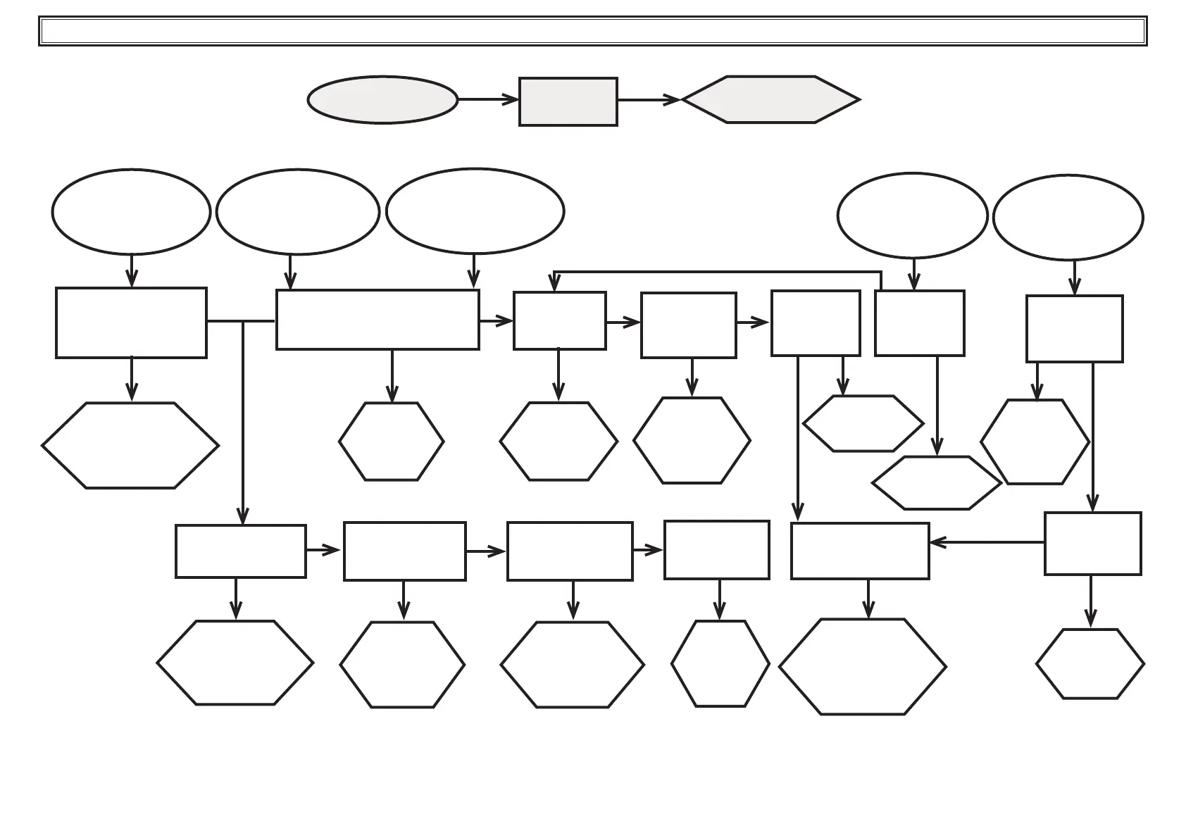
6 Εντοπισός βλαβών
ΒΛΑΒΗ
ΑΙΤΙΑ
ΛΥΣΗ
Η ΘΕΡΜΟΚΡΑΣΙΑ ΤΟΥ ΝΕΡΟΥ
ΕΙΝΑΙ ΜΕΓΑΛΥΤΕΡΗ ΑΠΟ ΤΗΝ
ΕΠΙΛΕΓΜΕΝΗ ΤΙΜΗ
Ο ΣΥΜΠΙΕΣΤΗΣ ΑΚΙΝΗΤΟΠΟΙΕΙΤΑΙ
ΛΟΓ ΕΠΕΜΒΑΣΗΣ ΤΟΥ ΠΙΕΖΟΣΤΑ-
ΤΗ ΥΨΗΛΗΣ
ΣΧΗΜΑΤΙΣΜΟΣ ΠΑΓΟΥ ΣΤΗΝ
ΑΝΑΡΡΟΦΗΣΗ ΤΟΥ ΣΥΜΠΙΕΣΤΗ
ΚΑΙ ΣΤΗ
ΓΡΑΜΜΗ ΥΓΡΟΥ
Ο ΣΥΜΠΙΕΣΤΗΣ
ΛΕΙΤΟΥΡΓΕΙ ΣΥΝΕΧΣ
ΚΑΙ ΜΕ ΘΟΡΥΒΟ
ΥΠΕΡΒΟΛΙΚΗ
ΠΑΡΟΧΗ ΝΕΡΟΥ,
ΥΨΗΛΟ ΘΕΡΜΙΚΟ
ΦΟΡΤΙΟ
ΜΕΙΣΤΕ ΤΗΝ
ΠΑΡΟΧΗ ΥΓΡΟΥ
ΓΙΑ ΨΥΞΗ
ΥΨΗΛΗ ΘΕΡΜΟΚΡΑΣΙΑ
ΠΕΡΙΒΑΛΛΟΝΤ ΟΣ
ΕΠΑΝΑΦΕΡΕΤΕ ΤΗ
ΘΕΡΜ. ΤΟΥ
ΠΕΡΙΒΑΛΛΟΝΤΟΣ
ΚΑΤ ΑΠΟ ΤΗ
ΕΗΛΜΕΝΗ
ΟΡΙΑΚΗ ΤΙΜΗ
ΒΛΑΒΗ Η
ΑΠΟΡΥΘΜΙΣΗ
ΠΙΕΖΟΣΤΑΤΗ
ΑΝΤΙΚΑΤΑ—
ΣΤΗΣΤΕ ΤΟΝ
ΠΙΕΖΟΣΤΑΤΗ
ΒΟΥΛΜΕΝΟ
ΦΙΛΤΡΟ
ΨΥΚΤΙΚΟΥ
ΑΝΤΙΚΑΤΑΣΤΗΣΤΕ
ΤΟ ΦΙΛΤΡΟ
ΣΥΣΣΡΕΥΣΗ
ΒΡΜΙΑΣ ΣΤΑ
ΠΤΕΡΥΓΙΑ ΤΟΥ
ΣΥΜΠΥΚΝΤΗ
ΚΑΘΑΡΙΣΤΕ ΤΑ
ΠΤΕΡΥΓΙΑ ΤΟΥ
ΣΥΜΠΥΚΝΤΗ
ΕΜΠΟΙΑ ΣΤΗΝ
ΕΠΙΦΑΝΕΙΑ ΤΟΥ
ΣΥΜΠΥΚΝΤΗ
ΕΛΕΥΘΕΡΣΤΕ
ΤΗΝ ΠΡΟΣΟΨΗ
ΤΟΥ
ΣΥΜΠΥΚΝΤΗ
ΑΝΕΠΑΡΚΗΣ
ΠΑΡΟΧΗ ΝΕΡΟΥ
ΑΥΞΗΣΤΕ ΤΗΝ
ΠΑΡΟΧΗ ΥΓΡΟΥ
ΓΙΑ ΨΥΞΗ
ΦΘΑΡΜΕΝΑ
ΕΞΑΡΤΗΜΑΤΑ
ΣΥΜΠΙΕΣΤΗ
ΕΠΙΣΚΕΥΑΣΤΕ
Η ΑΝΤΙΚΑΤΑ—
ΣΤΗΣΤΕ ΤΟ
ΣΥΜΠΙΕΣΤΗ
ΙΑΡΡΟΕΣ ΣΤΟ
ΚΥΚΛΜΑ, ΚΕΝΗ
ΕΓΚΑΤΑΣΤΑΣΗ
ΕΛΕΓΞΤΕ ΤΗΝ ΠΑΡΟΥΣΙΑ
ΙΑΡΡΟΝ, ΑΠΟΚΑΤΑΣΤΗΣΤΕ
ΤΙΣ ΚΑΙ ΦΟΡΤΙΣΤΕ ΤΗΝ ΕΓΚΑ-
ΤΑΣΤΑΣΗ
ΒΟΥΛΜΕΝΟ
ΦΙΛΤΡΟ
ΨΥΚΤΙΚΟΥ
ΑΝΤΙΚΑΤΑΣΤΗ
ΣΤΕ ΤΟ ΦΙΛΤΡΟ
OXI
OXI
NAI
OXI OXI
OXI OXI
OXI
OXI
OXI
OXI
NAI
NAI
NAI
NAI
Ο ΣΥΜΠΙΕΣΤΗΣ ΑΚΙΝΗΤΟΠΟΙΕΙΤΑΙ
ΛΟΓ ΕΠΕΜΒΑΣΗΣ ΤΟΥ ΠΙΕΖΟΣΤΑΤΗ
ΧΑΜΗΛΗΣ
NAI
ΑΝΤΙΣΤΡΟΦΗ
ΠΕΡΙΣΤΡΟΦΗ
ΑΝΕΜΙΣΤΗΡΑ
NAI
ΑΝΤΙΣΤΡΕΨΤΕ
ΤΙΣ ΦΑΣΕΙΣ
ΘΕΡΜΟΣΤΑΤΙΚ
Η ΒΑΛΒΙΑ
ΕΚΚΕΝΣΗΣ
NAI
ΑΠΟΡΥΘΜΙΣΗ
ΘΕΡΜΟΣΤΑΤΙΚ
ΗΣ ΒΑΛΒΙΑΣ
NAI
ΑΝΤΙΚΑΤΑΣΤΗΣΤΕ
ΤΗ ΒΑΛΒΙΑ
ΕΠΑΝΑΡΥΘΜΙΣΤΕ
ΤΗ ΒΑΛΒΙΑ
OXI
OXI
NAI
NAI
OXI

Table of Contents

Related product manuals